Maxim Integrated MAXQUSBJTAGOW-KIT#Sockets & Adapters MAXQ USB-JTAG 1-Wire Loader Eval Kit
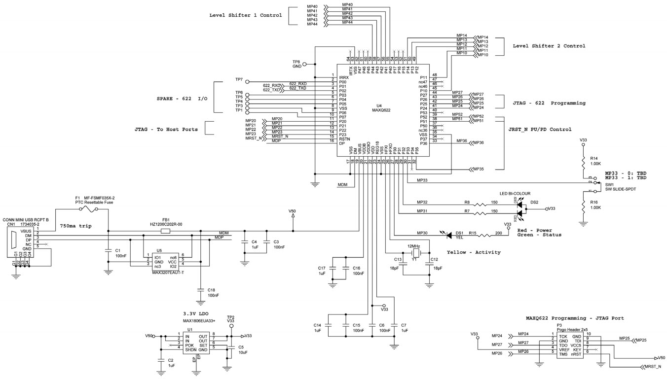
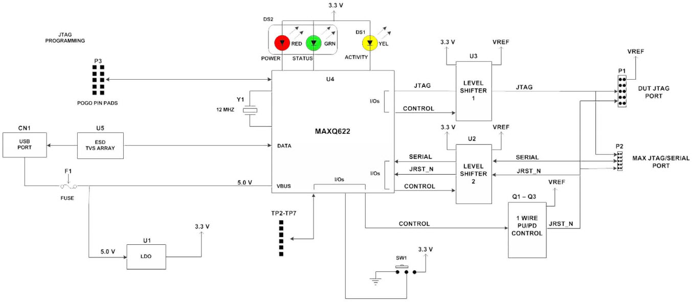
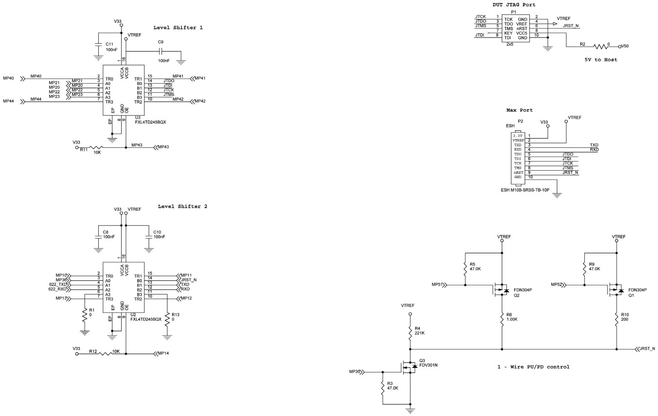
The Maxim Integrated MAXQUSBJTAGOW-KIT#, MAXQ USB-to-JTAG/1-Wire Adapter Evaluation Kit based on MAXQ622G-0000+ is a powerful tool for consumer electronics developers. This kit provides a USB-to-JTAG/1-Wire adapter that allows for easy debugging and programming of consumer electronics devices. The kit includes a MAXQ622G-0000+ USB-to-JTAG/1-Wire adapter, a USB cable, and a software CD. The adapter is compatible with a wide range of consumer electronics devices, including microcontrollers, digital signal processors, and FPGAs. The adapter also supports a variety of JTAG and 1-Wire protocols, making it a versatile tool for debugging and programming consumer electronics devices. The included software CD provides a comprehensive suite of tools for debugging and programming consumer electronics devices.
- TypeParameter
- Factory Lead Time16 Weeks
- MountWire
- PackagingBulk
- SeriesMAXQ®
- Published2009
- Part StatusActive
- Moisture Sensitivity Level (MSL)1 (Unlimited)
- InterfaceUSB
- Accessory TypeInterface Board
- Evaluation KitYes
- REACH SVHCUnknown
- RoHS StatusROHS3 Compliant


Product
Brand
Articles
Tools











