Maxim Integrated MAXREFDES212#GO-IO INDUSTRIAL IOT
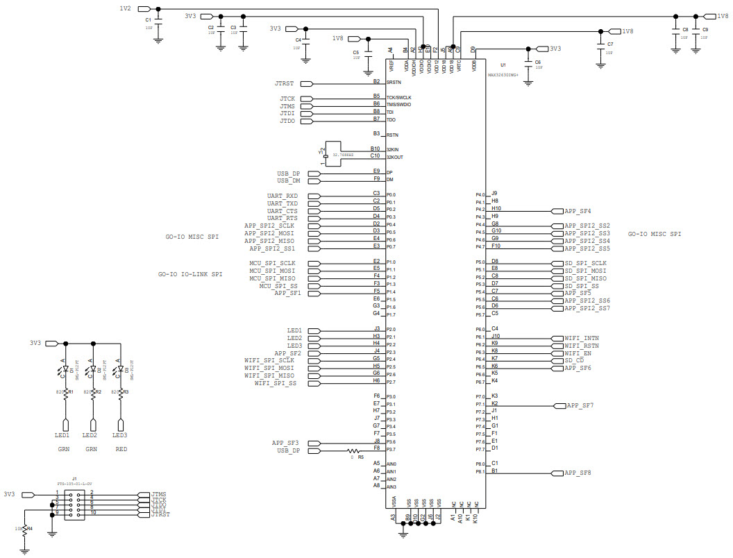
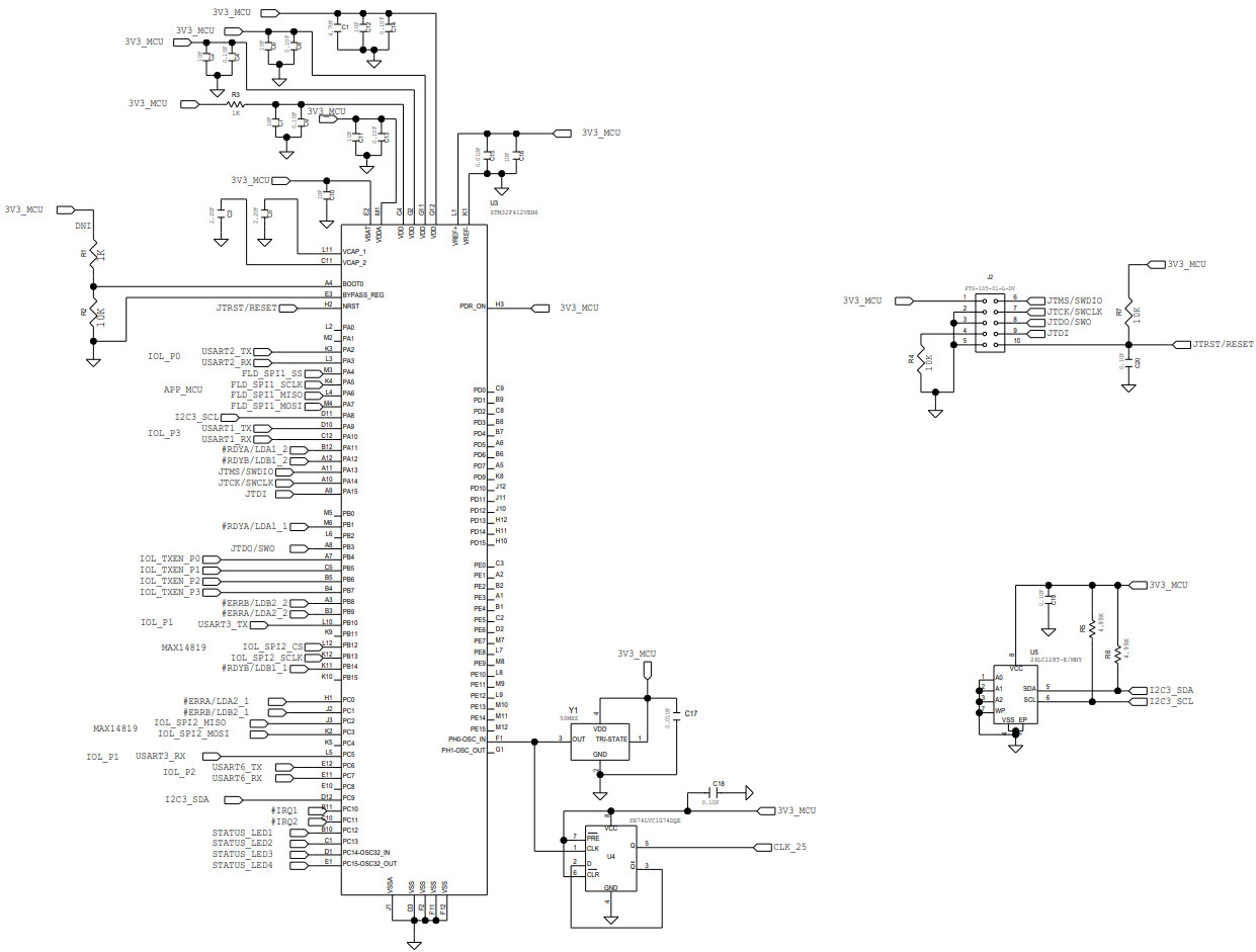
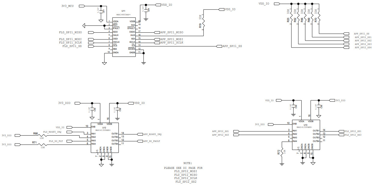
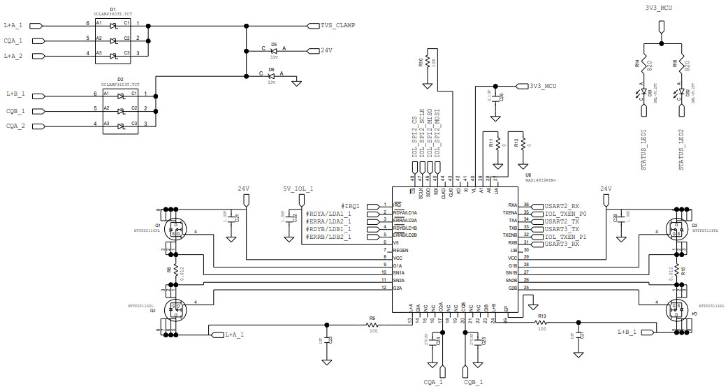
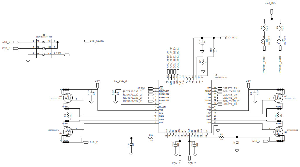
The MAXREFDES212# Go-IO Industrial IoT Reference Design from Maxim Integrated is a comprehensive solution for industrial IoT applications. It provides a complete hardware and software platform for quickly and easily connecting industrial devices to the cloud. The design includes a MAX32660 microcontroller, a MAX14690 power management IC, a MAX14819 isolated CAN transceiver, and a MAX17055 fuel gauge. It also includes a MAX32630FTHR development board, a MAX32630FTHR-SOM system-on-module, and a MAX32630FTHR-EVK evaluation kit. The design also includes a comprehensive software stack, including a secure bootloader, a real-time operating system, and a cloud-based application. This reference design provides a complete solution for quickly and easily connecting industrial devices to the cloud, enabling users to quickly and easily develop and deploy industrial IoT applications.
- TypeParameter
- Factory Lead Time6 Weeks
- Part StatusActive
- Moisture Sensitivity Level (MSL)1 (Unlimited)
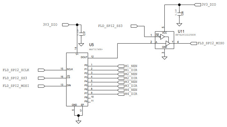
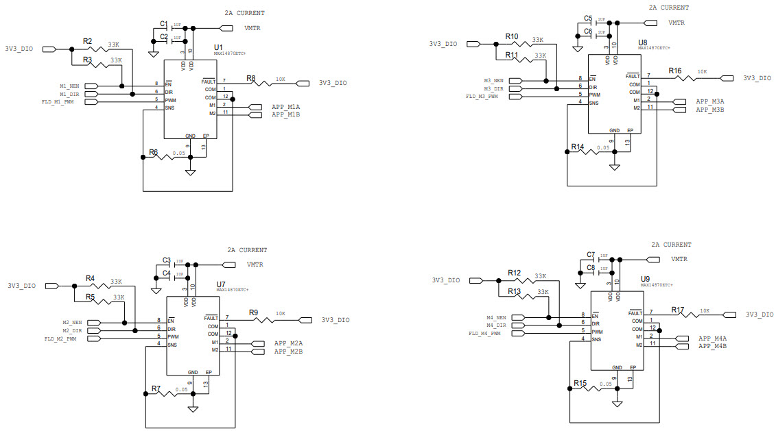
- TypeInterface
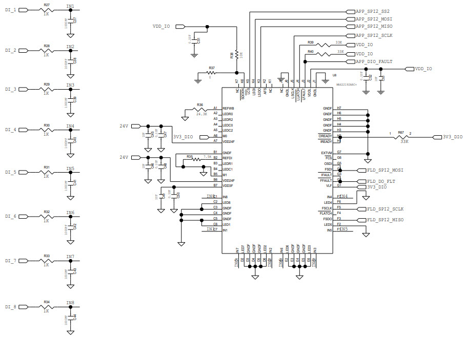
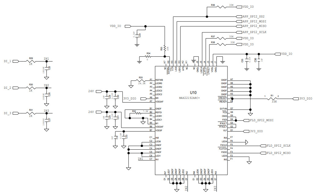
- FunctionDigital I/O
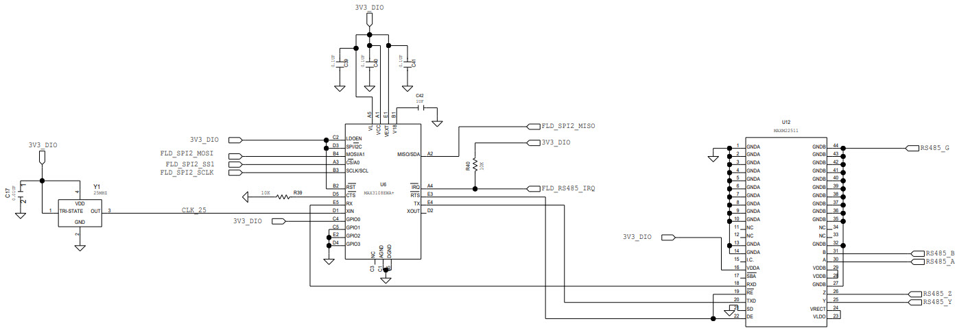
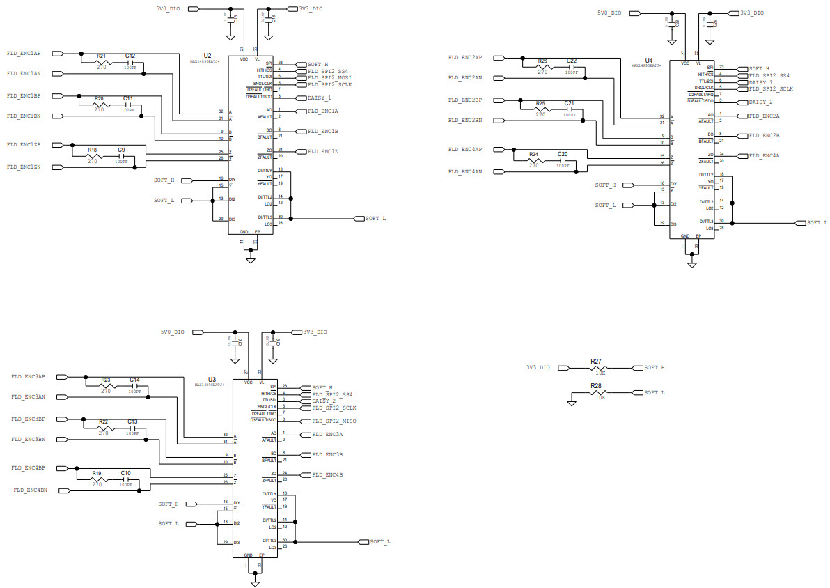
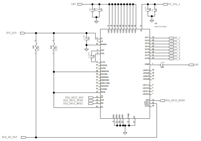
- Utilized IC / PartMAX14912, MAX22192
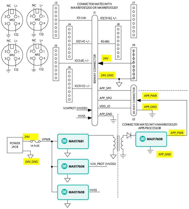
- Supplied ContentsBoard(s), Power Supply
- Primary AttributesIsolated
- Secondary AttributesOn-Board LEDs
- RoHS StatusROHS3 Compliant
| Part Number | Manufacturer | Description | Stock | RFQ |
|---|---|---|---|---|
| Abracon LLC | Crystals 12.0MHz 20ppm 18pF -40C 85C | 1000 | RFQ | |
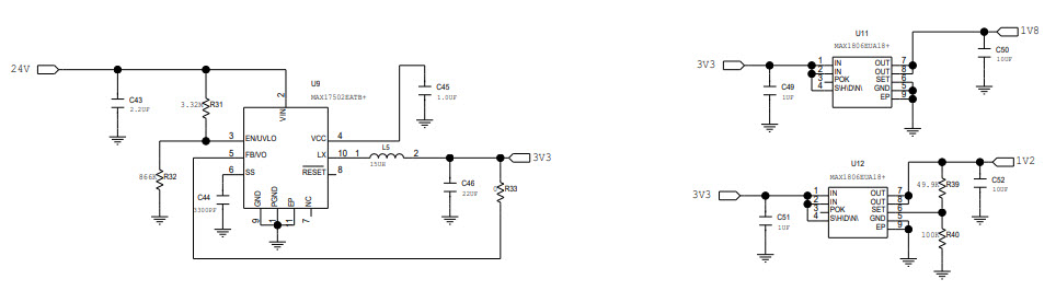
| Maxim Integrated | Industry?s Smallest High-Voltage Synchronous Buck Regulato | 65 | RFQ | |
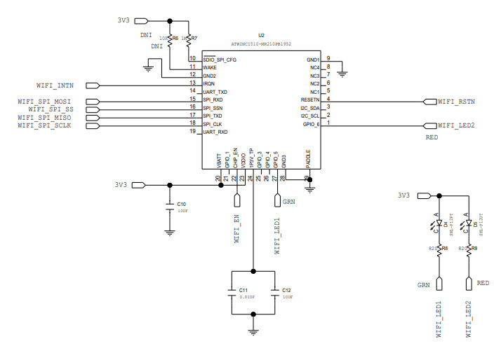
| Microchip Technology | SMARTCONNECT ATWINC1500B-MU-T MO | 2028 | RFQ | |
| FTDI, Future Technology Devices International Ltd | USB Interface IC USB to Basic Serial UART IC SSOP-16 | 32 | RFQ | |
| Microchip Technology | IC EEPROM 128KBIT 400KHZ 8TDFN | 200 | BUY |


Product
Brand
Articles
Tools












































































