MaxLinear, Inc. XRD98L63EVALEVAL BOARD FOR XRD98L63
The MaxLinear XRD98L63EVAL-EVAL is an evaluation system for the XRD98L63 Image Digitizer, a consumer electronics device. It is designed to help engineers evaluate the performance of the XRD98L63 Image Digitizer in a variety of applications. The evaluation system includes a development board, a USB cable, and a software package. The development board features a variety of connectors and ports, allowing engineers to connect the XRD98L63 Image Digitizer to a variety of external devices. The software package includes a graphical user interface, which allows engineers to configure the XRD98L63 Image Digitizer and view the results of their tests. The evaluation system also includes a comprehensive set of documentation, which provides detailed information about the XRD98L63 Image Digitizer and its features.
- TypeParameter
- Part StatusObsolete
- Moisture Sensitivity Level (MSL)1 (Unlimited)
- TypeInterface
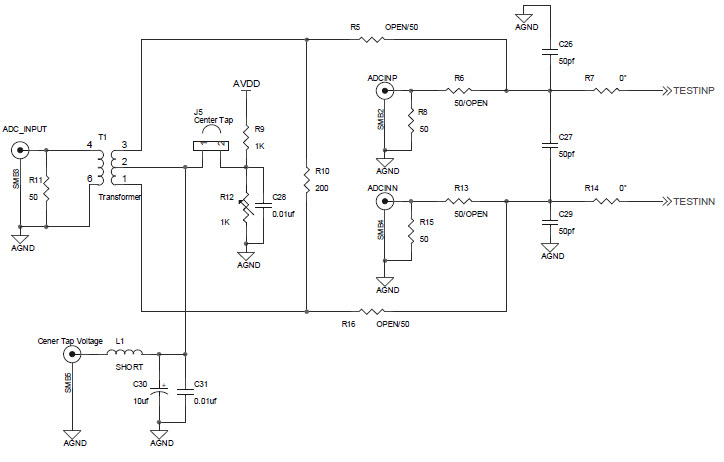
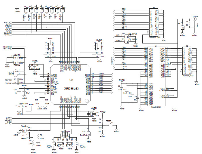
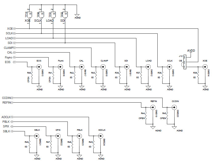
- FunctionAnalog Front End (AFE)
- Utilized IC / PartXRD98L63
- Supplied ContentsBoard(s)


Product
Brand
Articles
Tools









