Microchip HV816DB3HV816DB3 Demo Board
Description
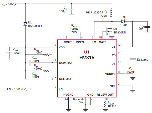
The Microchip Technology HV816DB3-DB3 High Brightness 16.5 in2 EL Lamp Driver Demo Board is a lighting solution designed to provide a reliable and efficient way to power and control EL lamps. This demo board features a high-voltage, high-current driver IC, the HV816DB3, which is capable of driving up to 16.5 in2 of EL lamp area. The board also includes a power supply, a control interface, and a set of LEDs for visual feedback. This demo board is ideal for applications such as automotive lighting, signage, and backlighting. With its high-efficiency design and easy-to-use interface, the HV816DB3-DB3 is the perfect solution for any lighting project.


Product
Brand
Articles
Tools




