Microchip Technology ADM00665MCP9600 THERMOCOUPLE EMF TO C CONVERTER
Description
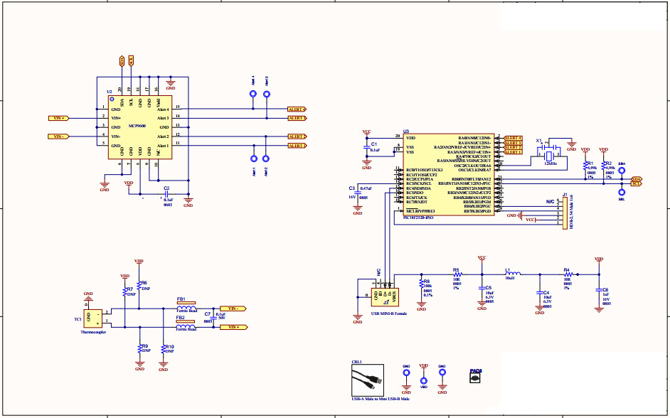
The Microchip Technology ADM00665-ADM00665 Evaluation Board is a versatile instrumentation and measurement tool based on the MCP9600 Thermocouple IC. It is designed to provide accurate temperature measurements in a wide range of applications. The board features a thermocouple input, a temperature sensor, and a 16-bit ADC. It also includes a USB interface for easy connection to a PC or laptop. The board is capable of measuring temperatures from -200°C to +1350°C with an accuracy of ±1°C. It also features a wide range of features such as programmable temperature ranges, temperature alarms, and a built-in LCD display. The board is ideal for use in industrial, medical, and automotive applications.
Specifications
Microchip Technology technical specifications, attributes, parameters and parts with similar specifications to Microchip Technology .
- TypeParameter
- Factory Lead Time14 Weeks
- MountCable
- PackagingBox
- Published2015
- Part StatusActive
- Moisture Sensitivity Level (MSL)1 (Unlimited)
- Utilized IC / PartMCP9600
- Supplied ContentsBoard(s)
- Evaluation KitYes
- Sensor TypeTemperature
- REACH SVHCNo SVHC
- RoHS StatusROHS3 Compliant
- Lead FreeLead Free
0 Similar Products Remaining
Technical Documents
Associated Products
| Part Number | Manufacturer | Description | Stock | RFQ |
|---|---|---|---|---|
| Analog Devices Inc. | ANALOG DEVICES ADL5565ACPZ-R7 RF AMPLIFIER, 15.5dB, 6GHz, 5.2V, LFCSP-16 | 804 | RFQ |


Product
Brand
Articles
Tools














