Microchip Technology ADM00768EVAL BOARD FOR MCP9904
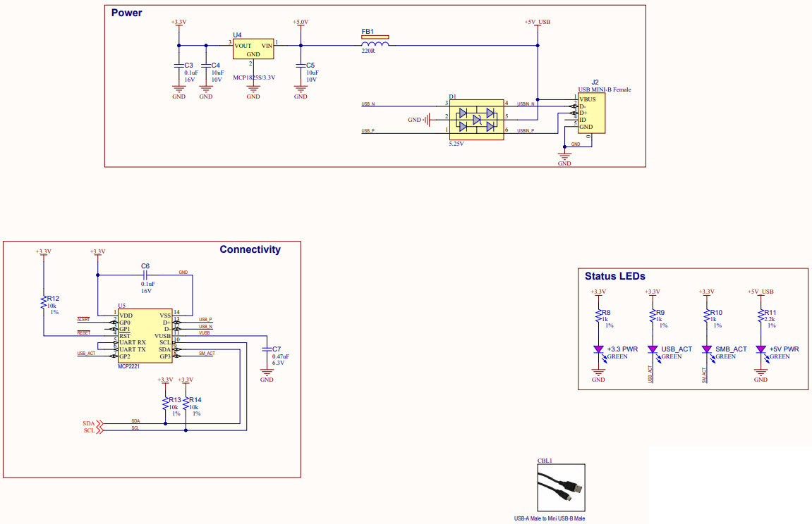
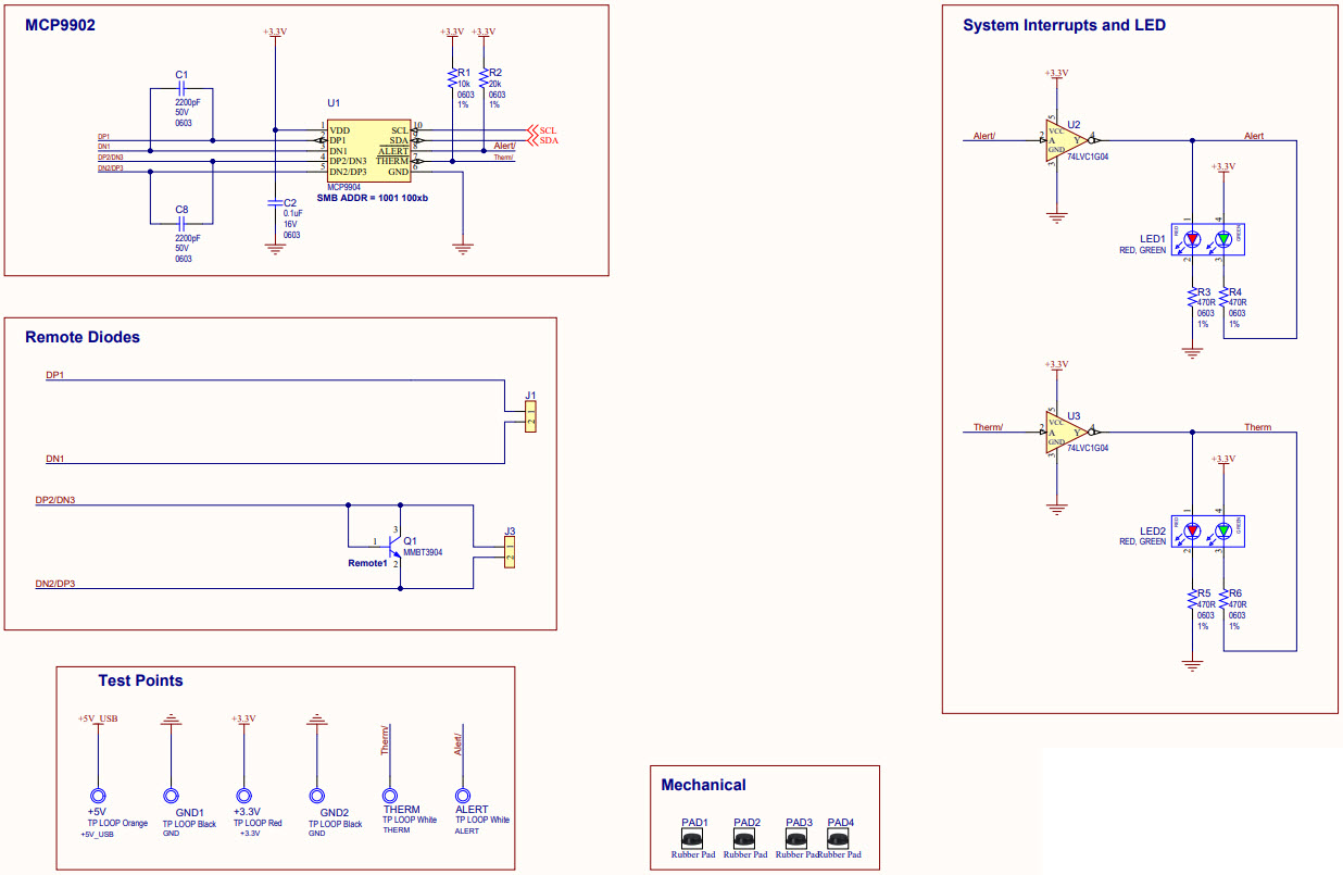
The Microchip Technology ADM00768-ADM00768, ADM00768, MCP9904 Remote Temperature Sensor Evaluation Board is a versatile instrumentation and measurement tool designed to evaluate the performance of the MCP9904 Remote Temperature Sensor. This evaluation board features a wide range of features, including a temperature range of -40°C to +125°C, a resolution of 0.0625°C, and a temperature accuracy of ±1°C. It also includes a USB interface for easy connection to a PC, and a graphical user interface for easy configuration and data logging. The board also includes a variety of test points and connectors for easy connection to external devices. This evaluation board is an ideal tool for evaluating the performance of the MCP9904 Remote Temperature Sensor in a variety of applications.
- TypeParameter
- Factory Lead Time14 Weeks
- Published2016
- Part StatusActive
- Moisture Sensitivity Level (MSL)1 (Unlimited)
- Voltage - Supply5V USB
- InterfaceI2C, SMBus
- Utilized IC / PartMCP9904
- Supplied ContentsBoard(s), Cable(s)
- Sensor TypeTemperature
- Sensitivity±1°C
- Sensing Range-40°C ~ 125°C
- RoHS StatusNon-RoHS Compliant
| Part Number | Manufacturer | Description | Stock | RFQ |
|---|---|---|---|---|
| Microchip Technology | IC REG LIN 3.3V 500MA SOT223-3 | 0 | RFQ | |
| Microchip Technology | MICROCHIP - MCP2210-I/SS - USB-Schnittstelle, USB-SPI-Protokollwandler, USB 2.0, 3.3 V, 5.5 V, SSOP, 20 Pin(s) | 0 | RFQ |


Product
Brand
Articles
Tools















