Microchip Technology ATSAMW25-XPROATSAMW25 IEEE 802.11 b/g/n SmartConnect Wi-Fi Module Evaluation Kit
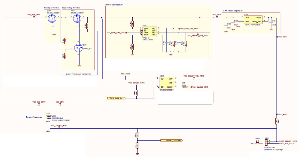
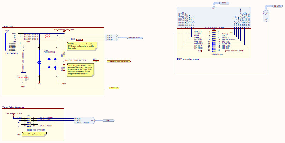
The Microchip Technology ATSAMW25-XPRO, SAM W25 Xplained Pro Evaluation Kit is an advanced development platform for the industry-leading low-power 2.4GHz IEEE 802.11 b/g/n Wi-Fi ATWINC1500 SoC, Industrial Grade Security, and ARM Cortex-M0+ MCU. This kit provides a comprehensive set of hardware and software tools to evaluate the features and performance of the ATWINC1500 SoC. It includes an on-board debugger, an ATWINC1500 Wi-Fi module, an ARM Cortex-M0+ MCU, and a range of peripherals. The kit also includes a comprehensive suite of software tools, including an integrated development environment, a Wi-Fi network simulator, and a range of example applications. The kit is ideal for developing and testing applications that require secure, low-power Wi-Fi connectivity.
- TypeParameter
- Factory Lead Time14 Weeks
- Package / CaseModule
- SeriesXplained Pro
- Published2015
- Part StatusActive
- Moisture Sensitivity Level (MSL)1 (Unlimited)
- TypeTransceiver; 802.11 b/g/n (Wi-Fi, WiFi, WLAN)
- Max Operating Temperature85°C
- Min Operating Temperature-40°C
- Frequency2.4GHz
- Base Part NumberATSAMW25
- Operating Supply Voltage3.6V
- Supplied ContentsBoard(s)
- Evaluation KitYes
- REACH SVHCNo SVHC
- RoHS StatusROHS3 Compliant
- Lead FreeLead Free
| Part Number | Manufacturer | Description | Stock | RFQ |
|---|---|---|---|---|
| Texas Instruments | IC REG LINEAR 3.3V 1A SOT223-4 | 28107 | RFQ | |
| Microchip Technology | IC MCU 32BIT 256KB FLASH 100BGA | 0 | RFQ | |
| Texas Instruments | IC OR CTRLR SRC SELECT 8TSSOP | 0 | RFQ |


Product
Brand
Articles
Tools




















