Microchip Technology DV250501KIT DEV CAN MCP250XX
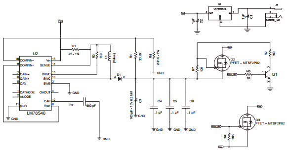
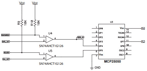
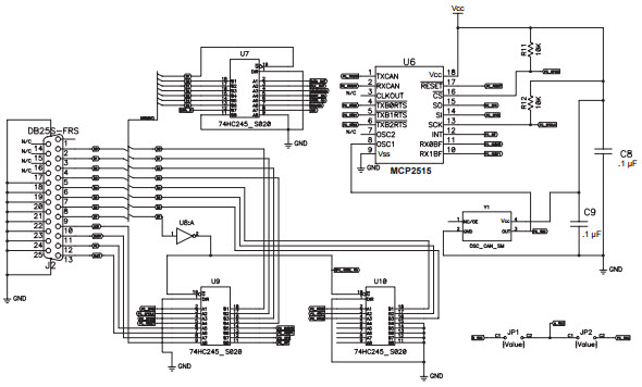
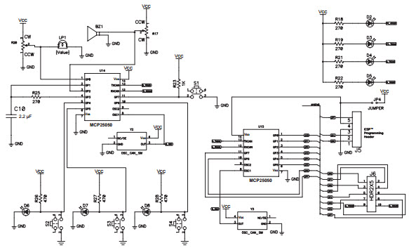
The Microchip Technology DV250501-DV250501, DV250501, MCP250XX CAN I/O Expanders Development Kit, Wireless is a comprehensive development kit designed to help engineers quickly and easily evaluate and develop applications using the MCP250XX CAN I/O Expanders. The kit includes a wireless module, a CAN transceiver, a CAN bus connector, and a USB cable. The wireless module allows for remote access and control of the MCP250XX CAN I/O Expanders, while the CAN transceiver and CAN bus connector provide a reliable connection to the CAN bus. The USB cable allows for easy connection to a PC for programming and debugging. The kit also includes a comprehensive set of software tools, including a CAN bus monitor, a CAN bus analyzer, and a CAN bus simulator. With this kit, engineers can quickly and easily develop and test applications using the MCP250XX CAN I/O Expanders.
- TypeParameter
- Factory Lead Time6 Weeks
- Published2001
- Part StatusActive
- Moisture Sensitivity Level (MSL)1 (Unlimited)
- TypeInterface
- Max Operating Temperature85°C
- Min Operating Temperature-40°C
- FunctionCANbus I/O Expander
- Operating Supply Voltage5.5V
- InterfaceCAN
- Operating Supply Current20mA
- Data Rate1 Mbps
- Utilized IC / PartMCP25020, MCP25050
- Supplied ContentsBoard(s), Cable(s), Power Supply, Accessories
- Evaluation KitYes
- Primary AttributesV2.0B up to 1Mb/s Data Rate
- EmbeddedYes, MCU, 8-Bit
- REACH SVHCNo SVHC
- Radiation HardeningNo
- RoHS StatusROHS3 Compliant
- Lead FreeLead Free
| Part Number | Manufacturer | Description | Stock | RFQ |
|---|---|---|---|---|
| Texas Instruments | IC REG BUCK BST ADJ 1.5A 16DIP | 14 | RFQ | |
| Texas Instruments | IC BUF NON-INVERT 5.5V SC70-5 | 15000 | RFQ | |
| Texas Instruments | Buffer/Line Driver 1-CH Non-Inverting 3-ST CMOS 5-Pin SOT-23 T/R | 250 | RFQ | |
| Texas Instruments | Buffer/Line Driver 1-CH Non-Inverting 3-ST CMOS 5-Pin SC-70 T/R | 33 | RFQ | |
| Microchip | CAN Controller with SPI interface, 125 deg C | 0 | RFQ |


Product
Brand
Articles
Tools





















