Microchip Technology MCP2200EV-VCPMOD EVAL USB/RS232 MCP2200
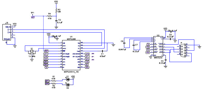
The Microchip Technology MCP2200EV-VCP Evaluation Board is a powerful tool for industrial, industrial automation, and medical applications. It is designed to evaluate the MCP2200 SOC Microprocessor USB Interface, which is a low-cost, low-power, and highly integrated solution for USB-based communication. The board features a USB connector, a USB-to-UART bridge, and a USB-to-I2C bridge, allowing for easy connection to a PC or other USB-enabled device. It also includes a variety of on-board peripherals, such as LEDs, switches, and a temperature sensor, to facilitate development and testing. The board is also compatible with a wide range of development tools, including the MPLAB X IDE and the MPLAB Code Configurator. With its robust features and easy-to-use design, the MCP2200EV-VCP Evaluation Board is an ideal solution for industrial, industrial automation, and medical applications.
- TypeParameter
- Factory Lead Time14 Weeks
- MountCable
- Published2016
- Part StatusActive
- Moisture Sensitivity Level (MSL)1 (Unlimited)
- TypeInterface
- Max Operating Temperature85°C
- Min Operating Temperature-40°C
- Base Part NumberMCP2200
- FunctionUSB 2.0 to UART (RS232) Bridge
- Operating Supply Voltage5.5V
- InterfaceRS-232, USB
- Data Rate12 Mbps
- Utilized IC / PartMCP2200
- Supplied ContentsBoard(s), Cable(s)
- Evaluation KitYes
- Primary AttributesFull Speed (12Mbps)
- EmbeddedNo
- Secondary AttributesOn-Board LEDs
- REACH SVHCNo SVHC
- Radiation HardeningNo
- RoHS StatusROHS3 Compliant
- Lead FreeLead Free


Product
Brand
Articles
Tools







