MikroElektronika IRREFLECTCLICKClick board, reflective photointerrupter, analog, GP2S700HCP
Description
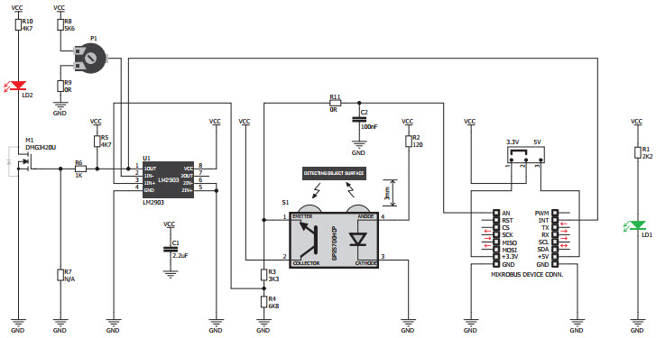
The MikroElektronika IRREFLECTCLICK-IRREFLECTCLICK Evaluation Kit is a powerful industrial sensor based on the GP2S700HCP Photo-Interrupter. It is designed to detect the presence of objects in a variety of industrial applications. The kit includes a GP2S700HCP Photo-Interrupter, a MikroElektronika IRREFLECTCLICK board, and a USB cable for easy connection to a PC. The IRREFLECTCLICK board features an adjustable sensitivity setting, allowing users to customize the detection range of the sensor. The board also includes a built-in LED indicator, which lights up when an object is detected. The IRREFLECTCLICK Evaluation Kit is a great tool for quickly and accurately detecting the presence of objects in industrial settings.


Product
Brand
Articles
Tools





