Share
MikroElektronika MIKROE-2564KEYLOCK CLICK
Description
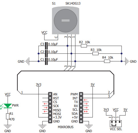
The board is based on SK14DG13 switch, which is a 3-position key lock switch with a key lock mechanism. It is designed for industrial applications and is sealed to protect against dust, dirt, and moisture. The board features a 3-position key lock switch with a key lock mechanism, a LED indicator, and a 3-pin connector for easy connection to the target board. The board is designed to be used with a 3.3V or 5V power supply and is compatible with all MikroElektronika development boards. The board is ideal for applications such as access control, security systems, and industrial automation.
Specifications
MikroElektronika technical specifications, attributes, parameters and parts with similar specifications to MikroElektronika .
- TypeParameter
- Factory Lead Time4 Weeks
- Part StatusActive
- Moisture Sensitivity Level (MSL)1 (Unlimited)
- TypeHuman Interface
- FunctionKeylock
- ContentsBoard(s)
- PlatformmikroBUS™ Click™
- RoHS StatusROHS3 Compliant
0 Similar Products Remaining
Technical Documents
Associated Products
| Part Number | Manufacturer | Description | Stock | RFQ |
|---|---|---|---|---|
| Maxim Integrated | 0 | RFQ |


Product
Brand
Articles
Tools










