MikroElektronika MIKROE-2621EMG CLICK
Description
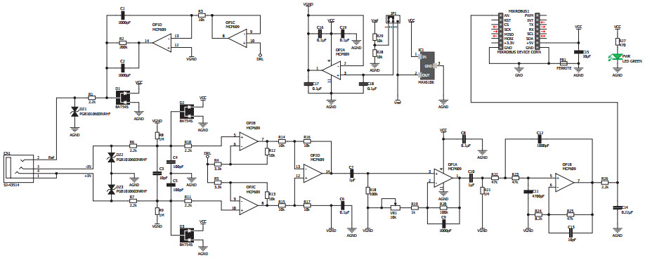
The MikroElektronika MIKROE-2621 EMG Click Board is a versatile instrumentation and measurement board based on the MCP609 Operational Amplifier and MAX6106 Micropower Voltage Reference. It is designed to measure electrical signals from electromyography (EMG) sensors, which are used to measure the electrical activity of muscles. The board features a low-noise, low-power amplifier with a gain of up to 1000, and a precision voltage reference for accurate measurements. It also includes a wide range of features such as adjustable gain, adjustable offset, adjustable bandwidth, and adjustable input impedance. The board is ideal for applications such as medical diagnostics, robotics, and prosthetics.
Specifications
MikroElektronika technical specifications, attributes, parameters and parts with similar specifications to MikroElektronika .
- TypeParameter
- Factory Lead Time4 Weeks
- Part StatusActive
- Moisture Sensitivity Level (MSL)1 (Unlimited)
- TypeSensor
- FunctionElectromyography (EMG)
- Utilized IC / PartMAX6106, MCP609
- ContentsBoard(s)
- PlatformmikroBUS™ Click™
- RoHS StatusROHS3 Compliant
0 Similar Products Remaining
Technical Documents
Associated Products
| Part Number | Manufacturer | Description | Stock | RFQ |
|---|---|---|---|---|
| Microchip Technology | IC REG CTRLR BUCK PWM 10-MSOP | 554 | RFQ |


Product
Brand
Articles
Tools










