MikroElektronika MIKROE-2676LED DRIVER CLICK
Description
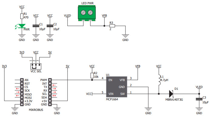
The MikroElektronika MIKROE-2676 LED Driver CLICK Board is a lighting control solution based on the MCP1662 High-Voltage Step-Up Driver IC. This board is designed to provide a simple and efficient way to control LED lighting systems. It features a wide input voltage range of 2.7V to 5.5V, and can drive up to 10 LEDs in series with a maximum output voltage of 40V. The board also includes a PWM dimming control, allowing for precise control of the LED brightness. Additionally, the board is equipped with a thermal shutdown protection feature, which helps protect the board from overheating. The MIKROE-2676 is an ideal solution for controlling LED lighting systems in a variety of applications.
Specifications
MikroElektronika technical specifications, attributes, parameters and parts with similar specifications to MikroElektronika .
- TypeParameter
- Factory Lead Time4 Weeks
- Part StatusActive
- Moisture Sensitivity Level (MSL)1 (Unlimited)
- TypeOpto
- FunctionLED Driver
- Utilized IC / PartMCP1662
- ContentsBoard(s)
- PlatformmikroBUS™ Click™
- RoHS StatusROHS3 Compliant
0 Similar Products Remaining
Technical Documents
Associated Products
| Part Number | Manufacturer | Description | Stock | RFQ |
|---|---|---|---|---|
| Texas Instruments | IC MOTOR DRVR UNIPLR 8SO PWRPAD | 10000 | RFQ |


Product
Brand
Articles
Tools










