Share
MikroElektronika MIKROE-2733MAC ADDRESS CLICK
Description
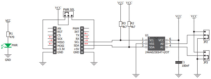
The MikroElektronika MIKROE-2733 MAC Address CLICK Board is a versatile communications and telecom solution based on the 24AA025E64 2K I2C Serial EEPROM. This board provides a unique EUI-64 Node Identity, allowing for secure and reliable communication between devices. It is designed to be used in a wide range of applications, including industrial automation, home automation, and IoT. The board features an easy-to-use interface, allowing for quick and easy integration into existing systems. Additionally, the board is compatible with a variety of development platforms, making it a great choice for any project.
Specifications
MikroElektronika technical specifications, attributes, parameters and parts with similar specifications to MikroElektronika .
- TypeParameter
- Factory Lead Time4 Weeks
- Part StatusActive
- Moisture Sensitivity Level (MSL)1 (Unlimited)
- TypeMemory
- FunctionEEPROM with EUI‐64™
- Utilized IC / Part24AA025E64
- ContentsBoard(s)
- PlatformmikroBUS™ Click™
- RoHS StatusROHS3 Compliant
0 Similar Products Remaining


Product
Brand
Articles
Tools









