MikroElektronika MIKROE-2821RS485 3 CLICK
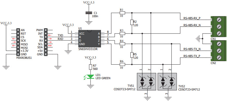
The MikroElektronika MIKROE-2821 RS485 3 CLICK Board is a versatile communication interface board based on the SN65HVD31DR Tri-State Differential Line Driver, Differential Input Line Receiver, and Industrial Communication Interface. It is designed to provide a reliable and robust connection for industrial communication networks. The board features a wide range of features, including a differential line driver, differential input line receiver, and a wide range of communication protocols, including RS-485, RS-422, and RS-232. The board also features a wide range of protection features, including over-voltage, over-current, and short-circuit protection. The board is also designed to be compatible with a wide range of microcontrollers, making it an ideal choice for a variety of applications.
- TypeParameter
- Factory Lead Time4 Weeks
- Part StatusActive
- Moisture Sensitivity Level (MSL)1 (Unlimited)
- TypeInterface
- FunctionRS422, RS485
- Utilized IC / PartSN65HVD31DR
- ContentsBoard(s)
- PlatformmikroBUS™ Click™
- RoHS StatusROHS3 Compliant
| Part Number | Manufacturer | Description | Stock | RFQ |
|---|---|---|---|---|
| Microchip Technology | MICROCHIP - MCP4021-103E/SN - DIGITAL POT, SINGLE 10K, SMD, SOIC8 | 3000 | BUY |


Product
Brand
Articles
Tools












