MikroElektronika MIKROE-3217IR GRID 3 CLICK
Description
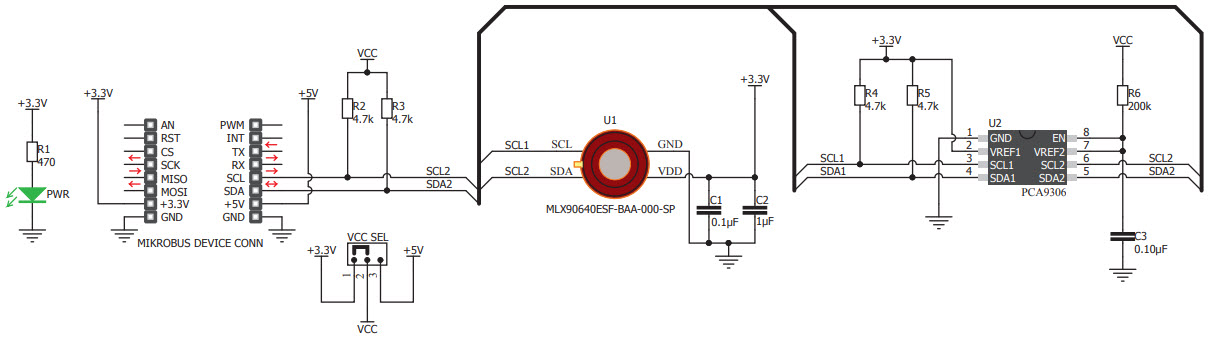
The MikroElektronika MIKROE-3217 IR Grid 3 Click Board is an industrial grade thermal imaging sensor based on the MLX90640 sensor. It is designed to detect and measure the temperature of objects in its field of view. The board features a 32x24 array of thermopile elements that can detect temperatures from -40°C to 300°C with an accuracy of ±2°C. It also has a wide field of view of 55°x35° and a frame rate of up to 32Hz. The board is equipped with an I2C interface for easy integration into any system. It is ideal for applications such as temperature monitoring, thermal imaging, and object detection.
Specifications
MikroElektronika technical specifications, attributes, parameters and parts with similar specifications to MikroElektronika .
- TypeParameter
- Factory Lead Time4 Weeks
- Part StatusActive
- Moisture Sensitivity Level (MSL)1 (Unlimited)
- TypeSensor
- FunctionTemperature (IR)
- Utilized IC / PartMLX90640
- ContentsBoard(s)
- PlatformmikroBUS™ Click™
- RoHS StatusROHS3 Compliant
0 Similar Products Remaining
Technical Documents
Associated Products
| Part Number | Manufacturer | Description | Stock | RFQ |
|---|---|---|---|---|
| Texas Instruments | TEXAS INSTRUMENTS PCA9306DCTT 2 BIT VOLTAGE LEVEL TRANSLATOR, SSOP8 | 23 | RFQ | |
| ON Semiconductor | PCA9306DTR2G; LVDS Translator & Repeater; -0.5 - 7 V; 8-Pin; TSSOP | 10787 | RFQ | |
| Texas Instruments | TEXAS INSTRUMENTS PCA9306YZTR IC, SMBus, 5.5V, DSBGA-8 | 21000 | RFQ | |
| Texas Instruments | TEXAS INSTRUMENTS PCA9306DQER. IC, SMBus, 5V, X2SON-8 | 15000 | RFQ | |
| Texas Instruments | IC TRNSLTR BIDIRECTIONAL US8 | 6000 | RFQ | |
| NXP Semiconductors | Voltage Level Translator 2-CH Bidirectional 8-Pin TSSOP T/R | 0 | RFQ |


Product
Brand
Articles
Tools














