MikroElektronika MIKROE-3244ACCEL 7 CLICK
Description
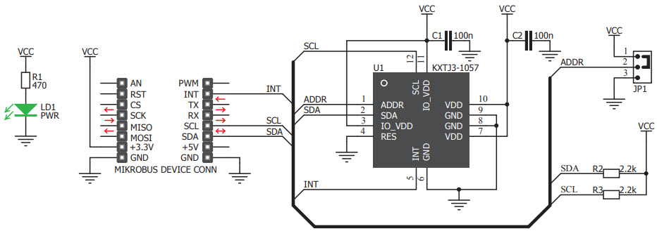
The MikroElektronika MIKROE-3244 Accel 7 Click Board is a consumer electronics device based on the KXTJ3-1057 3-Axis Digital Accelerometer. It is designed to measure acceleration in three dimensions, allowing for the detection of motion, tilt, and vibration. The board features a low power consumption, high sensitivity, and a wide range of operating temperatures. It is also equipped with a built-in temperature sensor, allowing for temperature compensation of the accelerometer readings. The board is compatible with a variety of microcontrollers and development boards, making it an ideal choice for a variety of consumer electronics applications.
Specifications
MikroElektronika technical specifications, attributes, parameters and parts with similar specifications to MikroElektronika .
- TypeParameter
- Factory Lead Time4 Weeks
- Part StatusActive
- Moisture Sensitivity Level (MSL)1 (Unlimited)
- TypeSensor
- FunctionAccelerometer
- Utilized IC / PartKXTJ3-1057
- ContentsBoard(s)
- PlatformmikroBUS™ Click™
- RoHS StatusROHS3 Compliant
0 Similar Products Remaining
Technical Documents
Associated Products
| Part Number | Manufacturer | Description | Stock | RFQ |
|---|---|---|---|---|
| Texas Instruments | TEXAS INSTRUMENTS MUX509IPWR ANALOGUE MUX, 4 CH, 4:1, TSSOP-16New | 10000 | RFQ |


Product
Brand
Articles
Tools












