Share
MikroElektronika MIKROE-3262BUTTON Y CLICK
Description
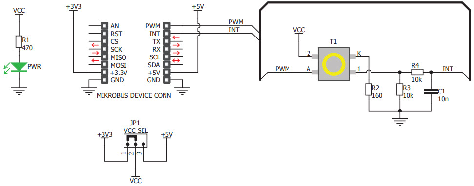
The MikroElektronika MIKROE-3262 Button Y Click Board is an industrial grade board equipped with a 3006.2111 Tactile Switch Push Button. This board is designed to provide a reliable and robust solution for tactile switch applications. The board features a high-quality tactile switch with a long life expectancy and a wide operating temperature range. The board also features a wide range of electrical and mechanical specifications, making it suitable for a variety of applications. The board is easy to use and can be quickly integrated into any system. It is also RoHS compliant and comes with a two-year warranty.
Specifications
MikroElektronika technical specifications, attributes, parameters and parts with similar specifications to MikroElektronika .
- TypeParameter
- Factory Lead Time4 Weeks
- Part StatusActive
- Moisture Sensitivity Level (MSL)1 (Unlimited)
- TypeHuman Interface
- FunctionButton
- ContentsBoard(s)
- PlatformmikroBUS™ Click™
- RoHS StatusROHS3 Compliant
0 Similar Products Remaining
Technical Documents
Associated Products
| Part Number | Manufacturer | Description | Stock | RFQ |
|---|---|---|---|---|
| Texas Instruments | Audio Amp Speaker 1-CH Mono/2-CH Stereo 18.5W Class-D 28-Pin HTSSOP EP T/R | 2112 | RFQ |


Product
Brand
Articles
Tools












