MikroElektronika MIKROE-3292CURRENT 2 CLICK
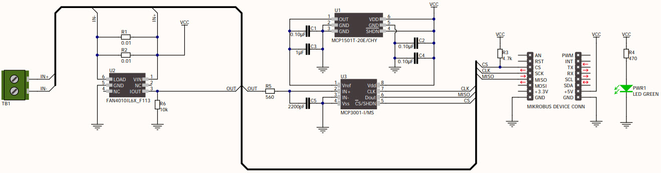
The MikroElektronika MIKROE-3292 Current Sensing 2 Click Board is a versatile and reliable solution for monitoring and controlling current in a wide range of applications. It is based on the FAN4010 High-Side Current Sensor, a power management IC that provides accurate current sensing and monitoring. The board features a wide input voltage range of 4.5V to 36V, and can measure up to 5A of current. It also features a low-side current sensing option, allowing for more accurate current measurements. The board is equipped with a wide range of protection features, including over-current, over-voltage, and reverse-polarity protection. Additionally, the board is equipped with a programmable current limit, allowing for precise current control. The board is also equipped with a wide range of communication interfaces, including I2C, SPI, and UART, allowing for easy integration into a wide range of systems.
- TypeParameter
- Factory Lead Time4 Weeks
- Part StatusActive
- Moisture Sensitivity Level (MSL)1 (Unlimited)
- ContentsBoard(s)
- PlatformmikroBUS™ Click™
- RoHS StatusROHS3 Compliant
| Part Number | Manufacturer | Description | Stock | RFQ |
|---|---|---|---|---|
| Analog Devices | Ultra-Low-Power, Open-Drain, Single/Dual-Supply Comparators | 25 | BUY | |
| Maxim Integrated | IC COMPARATOR OD 8-SOIC | 7 | BUY | |
| Maxim Integrated | IC REG BOOST PROG 8SOIC | 8 | RFQ |


Product
Brand
Articles
Tools











