MikroElektronika MIKROE-3297LED DRIVER 5 CLICK
Description
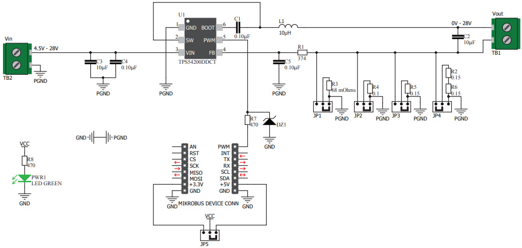
The MikroElektronika MIKROE-3297 LED Driver 5 Click Board is a powerful and versatile solution for driving monochrome, color, and IR LED arrays, lighting, and display applications. It is based on the TPS54200 synchronous buck converter, which provides a high-efficiency, low-noise power supply for LED applications. The board features a wide input voltage range of 4.5V to 28V, adjustable output voltage range of 0.8V to 24V, and a maximum output current of 5A. It also includes a wide range of protection features, such as over-voltage, over-current, and thermal protection. The board is easy to use and can be quickly connected to a microcontroller or other system via the mikroBUS™ interface.
Specifications
MikroElektronika technical specifications, attributes, parameters and parts with similar specifications to MikroElektronika .
- TypeParameter
- Factory Lead Time4 Weeks
- Part StatusActive
- Moisture Sensitivity Level (MSL)1 (Unlimited)
- TypePower Management
- FunctionLED Driver
- Utilized IC / PartTPS54200
- ContentsBoard(s)
- PlatformmikroBUS™ Click™
- RoHS StatusROHS3 Compliant
0 Similar Products Remaining
Technical Documents
Associated Products
| Part Number | Manufacturer | Description | Stock | RFQ |
|---|---|---|---|---|
| Microchip Technology | LDO Voltage Regulators Dual 150mA LDO with Auto Dischargein 1.0mm x 1.0mm Thin MLF | 5629 | BUY |


Product
Brand
Articles
Tools












