MikroElektronika MIKROE-3301SLIDER 2 CLICK
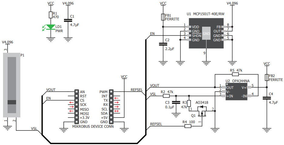
The MikroElektronika MIKROE-3301 Slider 2 Click Board is a versatile and reliable industrial-grade solution for a wide range of applications. It is based on the PTA3043 Linear 10K Potentiometer, which provides a linear output voltage that is proportional to the position of the slider. The board is designed to be used in a variety of applications, such as controlling the speed of a motor, adjusting the brightness of a light, or adjusting the volume of an audio device. It is also suitable for use in industrial automation, robotics, and other applications where precise control is required. The board is easy to use and comes with a range of features, such as a built-in LED indicator, a power-on reset circuit, and a wide operating temperature range.
- TypeParameter
- Factory Lead Time4 Weeks
- Part StatusActive
- Moisture Sensitivity Level (MSL)1 (Unlimited)
- TypeHuman Interface
- FunctionSlide Potentiometer
- Utilized IC / PartMCP1501, OPA344, PTA3043
- ContentsBoard(s)
- PlatformmikroBUS™ Click™
- RoHS StatusROHS3 Compliant
| Part Number | Manufacturer | Description | Stock | RFQ |
|---|---|---|---|---|
| Texas Instruments | IC OPAMP GP 1MHZ RRO SOT23-5 | 1000 | RFQ | |
| Texas Instruments | IC OPAMP GP 1 CIRCUIT SOT23-5 | 326500 | RFQ | |
| Texas Instruments | IC OPAMP GP R-R 1MHZ SGL SOT23-5 | 3000 | RFQ | |
| Texas Instruments | IC OPAMP GP 1 CIRCUIT SOT23-5 | 326500 | RFQ | |
| Microchip Technology | IC VREF SERIES 4.096V | 9800 | RFQ |


Product
Brand
Articles
Tools













