MikroElektronika MIKROE-3308MikroElektronika Hall Current 4 Click Hall Current Sensor Board for ACS70331
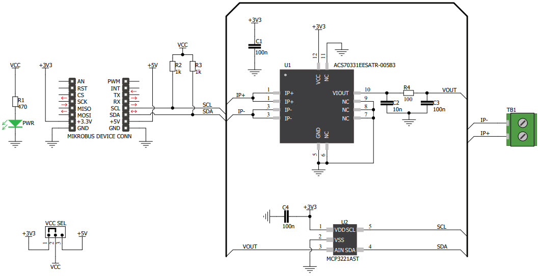
The MikroElektronika MIKROE-3308 Hall Current 4 Click Board is a high-sensitivity current sensor based on the ACS70331 GMR-based current sensor. It is designed for instrumentation and measurement applications, such as current sensing, overcurrent protection, and motor control. The board features a wide operating range of -2.5A to +2.5A, a high accuracy of 0.5%, and a low power consumption of only 0.5mA. It also has a wide temperature range of -40°C to +125°C, making it suitable for a variety of applications. The board is easy to use and comes with a range of features, such as a built-in temperature sensor, a low-noise amplifier, and a programmable gain amplifier. It also has a wide range of output options, including analog, digital, and PWM.


Product
Brand
Articles
Tools









