MikroElektronika MIKROE-3309WAVEFORM CLICK
Description
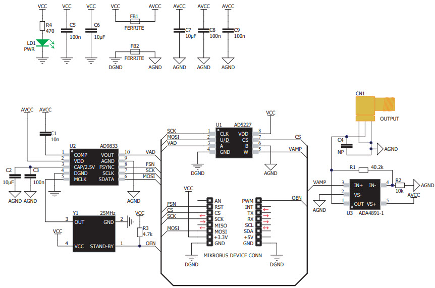
The MikroElektronika MIKROE-3309 Waveform Click Board is a low-power, programmable waveform generator based on the AD9833 chip. It is designed for instrumentation and measurement applications, and is capable of generating sine, triangle, and square waveforms with frequencies up to 12.5MHz. The board features an onboard 3.3V regulator, allowing it to be powered from a single 3.3V supply. It also includes a SPI interface for programming the waveform generator, as well as a reset pin and two output pins for connecting to external circuitry. The board is designed to be used with the MikroElektronika mikroBUS socket, allowing it to be easily integrated into a variety of applications.
Specifications
MikroElektronika technical specifications, attributes, parameters and parts with similar specifications to MikroElektronika .
- TypeParameter
- Factory Lead Time4 Weeks
- Part StatusActive
- Moisture Sensitivity Level (MSL)1 (Unlimited)
- TypeClock Timing
- FunctionWaveform Generator
- Utilized IC / PartAD9833
- ContentsBoard(s)
- PlatformmikroBUS™ Click™
- RoHS StatusROHS3 Compliant
0 Similar Products Remaining
Technical Documents
Associated Products
| Part Number | Manufacturer | Description | Stock | RFQ |
|---|---|---|---|---|
| Analog Devices Inc. | IC OPAMP GP 240MHZ RRO SOT23-5 | 45 | RFQ | |
| Analog Devices Inc. | Digital Potentiometer 64POS 50kOhm Single Automotive 8-Pin TSOT T/R | 5 | BUY | |
| Analog Devices Inc. | IC OPAMP GP 240MHZ RRO SOT23-5 | 30 | RFQ | |
| Analog Devices Inc. | Digital Potentiometer 64POS 10kOhm Single Automotive 8-Pin TSOT T/R | 2057 | BUY | |
| Analog Devices Inc. | Data Acquisition ADCs/DACs - Specialized 10 bit 10 pin DDS I.C. | 45 | BUY | |
| Analog Devices Inc. | Digital Potentiometer 64POS 100kOhm Single Automotive 8-Pin TSOT T/R | 5 | BUY | |
| Analog Devices Inc. | ANALOG DEVICES AD5227BUJZ10-R2 Volatile Digital Potentiometer, 10 kohm, Single, 3 Wire, Serial, Linear,20%, 2.7 V | 1944 | BUY | |
| Analog Devices Inc. | ANALOG DEVICES - AD9833BRMZ - WAVEFORM GENERATOR, 9833, MSOP10 | 450 | RFQ | |
| Analog Devices Inc. | ANALOG DEVICES ADA4891-1ARZ..Operational Amplifier, Single, 240 MHz, 1 Amplifier, 230 V/s, 2.7V to 5.5V, SOIC, 8 Pins | 3635 | RFQ | |
| Analog Devices Inc. | Op Amp Single GP R-R O/P 5.5V 8-Pin SOIC N T/R | 500 | RFQ | |
| Analog Devices Inc. | IC OPAMP GP 240MHZ RRO SOT23-5 | 496308 | RFQ | |
| Analog Devices Inc. | High Speed Operational Amplifiers CMOS High Spd RR SGL | 272 | RFQ |
Load more


Product
Brand
Articles
Tools















