MikroElektronika MIKROE-3311RMS TO DC CLICK
Description
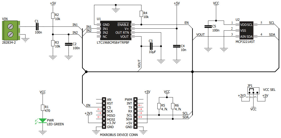
The MikroElektronika MIKROE-3311 RMS to DC Click Board is a powerful instrumentation and measurement Click Board™ based on the LTC1968 RMS-to-DC converter. This board is designed to convert an AC signal into a DC voltage, allowing for accurate and reliable measurements of AC signals. The board features a wide input voltage range of 0-50V RMS, and a wide output voltage range of 0-5V DC. It also features a low-noise, low-distortion design, and a high-accuracy, low-drift performance. The board is ideal for use in applications such as power monitoring, audio signal processing, and instrumentation.
Specifications
MikroElektronika technical specifications, attributes, parameters and parts with similar specifications to MikroElektronika .
- TypeParameter
- Factory Lead Time4 Weeks
- Part StatusActive
- Moisture Sensitivity Level (MSL)1 (Unlimited)
- TypePower Management
- FunctionRMS to DC Converters
- Utilized IC / PartLTC1968
- ContentsBoard(s)
- PlatformmikroBUS™ Click™
- RoHS StatusROHS3 Compliant
0 Similar Products Remaining
Technical Documents
Associated Products
| Part Number | Manufacturer | Description | Stock | RFQ |
|---|---|---|---|---|
| Microchip Technology | IC ADC 12BIT 2.7V 1CH LP SOT23-5 | 10000 | RFQ | |
| Microchip Technology | IC ADC 12BIT 2.7V 1CH LP SOT23-5 | 0 | RFQ | |
| Microchip Technology | IC ADC 12BIT 2.7V 1CH LP SOT23-5 | 0 | RFQ | |
| Microchip Technology | IC ADC 12BIT 2.7V 1CH LP SOT23-5 | 0 | RFQ |


Product
Brand
Articles
Tools












