MikroElektronika MIKROE-3318ALCOHOL 3 CLICK
Description
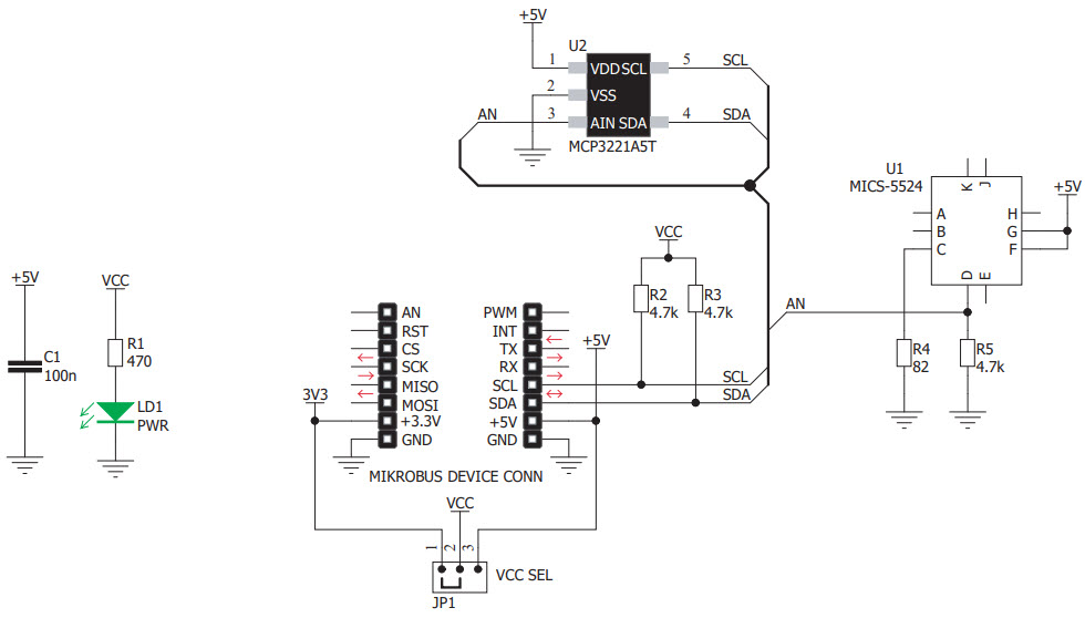
The MikroElektronika MIKROE-3318 Alcohol 3 Click Gas Sensor Click Board is a compact and reliable solution for medical and healthcare applications. It is based on the MiCS-5524 Metal Oxide (MOS) Sensor, which is designed to detect the presence of alcohol in the air. The Click Board is equipped with a potentiometer for adjusting the sensitivity of the sensor, as well as a jumper for selecting the output type. The board also features an LED indicator for visual feedback. The MIKROE-3318 is a great choice for applications such as breathalyzers, air quality monitoring, and medical diagnostics.
Specifications
MikroElektronika technical specifications, attributes, parameters and parts with similar specifications to MikroElektronika .
- TypeParameter
- Factory Lead Time4 Weeks
- Part StatusActive
- Moisture Sensitivity Level (MSL)1 (Unlimited)
- TypeSensor
- FunctionAlcohol
- Utilized IC / PartMiCS-5524
- ContentsBoard(s)
- PlatformmikroBUS™ Click™
- RoHS StatusROHS3 Compliant
0 Similar Products Remaining
Technical Documents
Associated Products
| Part Number | Manufacturer | Description | Stock | RFQ |
|---|---|---|---|---|
| Microchip Technology | IC ADC 12BIT 2.7V 1CH LP SOT23-5 | 10000 | RFQ | |
| Microchip Technology | IC ADC 12BIT 2.7V 1CH LP SOT23-5 | 0 | RFQ | |
| Microchip Technology | IC ADC 12BIT 2.7V 1CH LP SOT23-5 | 0 | RFQ | |
| Microchip Technology | IC ADC 12BIT 2.7V 1CH LP SOT23-5 | 0 | RFQ |


Product
Brand
Articles
Tools












