MikroElektronika MIKROE-3337OPTO 4 CLICK
Description
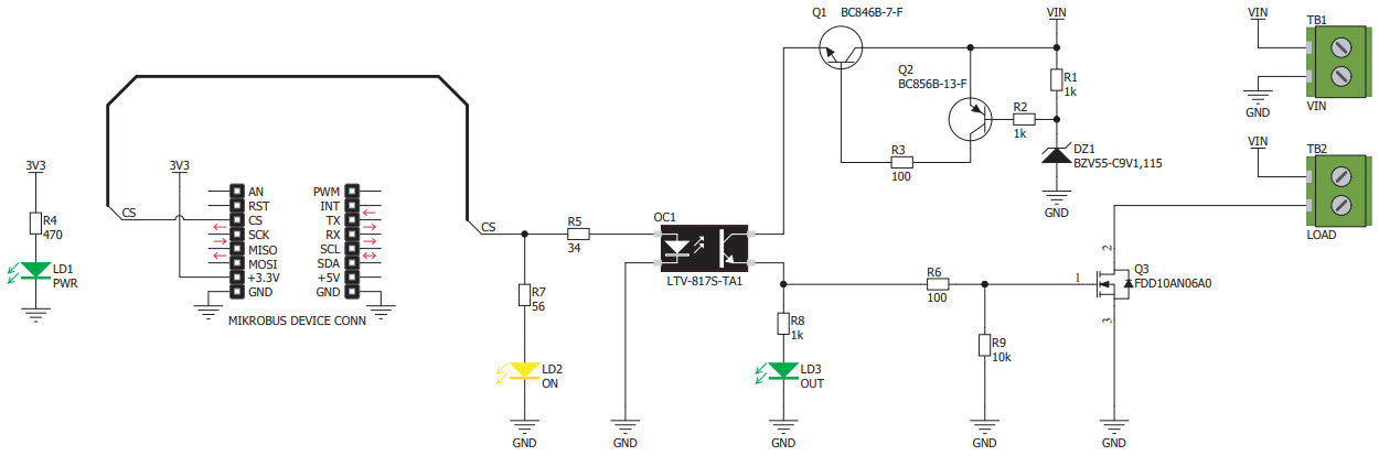
The MikroElektronika MIKROE-3337 Opto 4 Click Board is a galvanically isolated power switch designed for medical and healthcare applications. It uses a power MOSFET and an optocoupler to provide a reliable and safe power switch. The optocoupler provides a high level of isolation between the input and output, ensuring that no electrical noise or interference is passed between the two. The board is also designed to be highly efficient, with low power consumption and minimal heat generation. The board is also designed to be easy to use, with a simple plug-and-play setup and a wide range of compatible devices. The board is also designed to be highly reliable, with a long life expectancy and a high level of protection against electrical surges.
Specifications
MikroElektronika technical specifications, attributes, parameters and parts with similar specifications to MikroElektronika .
- TypeParameter
- Factory Lead Time4 Weeks
- Part StatusActive
- Moisture Sensitivity Level (MSL)1 (Unlimited)
- TypeInterface
- FunctionOptocoupler
- Utilized IC / PartLTV-817S
- ContentsBoard(s)
- PlatformmikroBUS™ Click™
- RoHS StatusROHS3 Compliant
0 Similar Products Remaining
Technical Documents
Associated Products
| Part Number | Manufacturer | Description | Stock | RFQ |
|---|---|---|---|---|
| Microchip Technology | IC REG BUCK ADJ 10A SYNC 32MLF | 733 | RFQ |


Product
Brand
Articles
Tools












