MikroElektronika MIKROE-3338PRESSURE 8 CLICK
Description
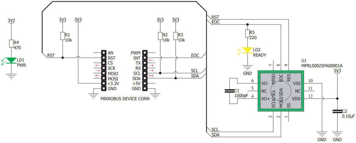
The MikroElektronika MIKROE-3338 Pressure 8 Click Board is a consumer electronics device based on the MPRLS0025PA00001A accurate compensated absolute pressure sensor. This board is designed to measure pressure in a range of 0-25 kPa, with a resolution of 0.1 kPa. It features a high accuracy of ±0.2 kPa, and a fast response time of 0.5 ms. The board is equipped with a 3.3V power supply, and is compatible with a wide range of microcontrollers. It also includes a built-in temperature sensor, allowing for temperature compensation of the pressure readings. The board is ideal for applications such as weather monitoring, altitude measurement, and barometric pressure sensing.
Specifications
MikroElektronika technical specifications, attributes, parameters and parts with similar specifications to MikroElektronika .
- TypeParameter
- Factory Lead Time4 Weeks
- Part StatusActive
- Moisture Sensitivity Level (MSL)1 (Unlimited)
- TypeSensor
- FunctionPressure
- Utilized IC / PartMPRLS0025PA00001A
- ContentsBoard(s)
- PlatformmikroBUS™ Click™
- RoHS StatusROHS3 Compliant
0 Similar Products Remaining
Technical Documents
Associated Products
| Part Number | Manufacturer | Description | Stock | RFQ |
|---|---|---|---|---|
| Texas Instruments | MCU 32-Bit Tiva C ARM Cortex M4F RISC 512KB Flash 1.2V/3.3V 128-Pin TQFP | 6900 | RFQ | |
| Texas Instruments | MCU 32-Bit Tiva C ARM Cortex M4F RISC 512KB Flash 1.2V/3.3V 128-Pin TQFP T/R | 13 | RFQ | |
| Texas Instruments | MCU 32-Bit Tiva C ARM Cortex M4F RISC 512KB Flash 1.2V/3.3V 128-Pin TQFP | 41 | RFQ | |
| Nexperia USA Inc. | Multiplexer/Demultiplexer Bus Switch 1-Element CMOS 8-IN 16-Pin DHVQFN EP T/R | 80 | BUY |


Product
Brand
Articles
Tools











