MikroElektronika MIKROE-3340UART 1-WIRE CLICK
Description
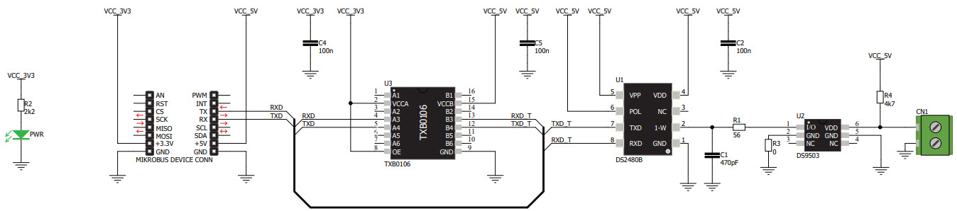
The MikroElektronika MIKROE-3340 UART 1-Wire Click Board is a compact and easy-to-use solution for connecting 1-Wire devices to a microcontroller. It is based on the DS2480B Serial to 1-Wire Driver, which provides a reliable and efficient connection between the microcontroller and the 1-Wire devices. The board features a UART interface, allowing for easy integration with a wide range of microcontrollers. It also includes a power LED, a reset button, and a jumper for selecting the power supply voltage. The board is ideal for applications such as temperature sensing, humidity sensing, and other 1-Wire devices. It is a great choice for adding 1-Wire devices to any project.
Specifications
MikroElektronika technical specifications, attributes, parameters and parts with similar specifications to MikroElektronika .
- TypeParameter
- Factory Lead Time4 Weeks
- Part StatusActive
- Moisture Sensitivity Level (MSL)1 (Unlimited)
- TypeInterface
- FunctionUART to 1-Wire
- Utilized IC / PartDS2480B
- ContentsBoard(s)
- PlatformmikroBUS™ Click™
- RoHS StatusROHS3 Compliant
0 Similar Products Remaining
Technical Documents
Associated Products
| Part Number | Manufacturer | Description | Stock | RFQ |
|---|---|---|---|---|
| Texas Instruments | IC, TRANSCEIVER, VLT, 16TSSOP | 88 | RFQ | |
| Texas Instruments | IC TRNSLTR BIDIRECTIONAL 16VQFN | 10000 | RFQ | |
| Texas Instruments | 6-Bit Bidirectional Voltage-Level Translator with Auto Direction Sensing and /-15-kV ESD Protect 16-TSSOP -40 to 85 | 0 | RFQ | |
| Texas Instruments | IC 6-BIT V-LVL XLATR 16-QFN | 0 | RFQ |


Product
Brand
Articles
Tools















