MikroElektronika MIKROE-3349UART I2C/SPI CLICK
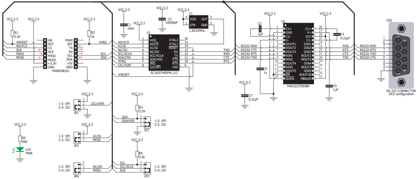
The MikroElektronika MIKROE-3349 UART I2C/SPI Click Board is a powerful and versatile communication interface for SC16IS740. It features an I2C/SPI to UART interface, 64 bytes of transmit and receive FIFOs, IrDA SIR built-in support, power management, and more. The board is designed to provide a reliable and easy-to-use communication interface for a wide range of applications. It is ideal for connecting microcontrollers, sensors, and other devices to a UART interface. The board also features a wide range of features such as adjustable baud rate, adjustable data length, adjustable parity, adjustable stop bits, and adjustable flow control. Additionally, the board is designed to be compatible with a wide range of microcontrollers and development boards.
- TypeParameter
- Factory Lead Time4 Weeks
- Part StatusActive
- Moisture Sensitivity Level (MSL)1 (Unlimited)
- TypeInterface
- FunctionRS232
- Utilized IC / PartSC16IS740
- ContentsBoard(s)
- PlatformmikroBUS™ Click™
- RoHS StatusROHS3 Compliant
| Part Number | Manufacturer | Description | Stock | RFQ |
|---|---|---|---|---|
| Microchip Technology | IC THERMOCOUPLE TO I2C 20MQFN | 0 | RFQ | |
| Microchip Technology | IC THERMOCOUPLE TO I2C 20MQFN | 999999 | RFQ | |
| Microchip Technology | IC THRMOCPLE TO DIG CONV 20MQFN | 0 | RFQ |


Product
Brand
Articles
Tools












