Share
MikroElektronika MIKROE-3395RS485 4 CLICK
Description
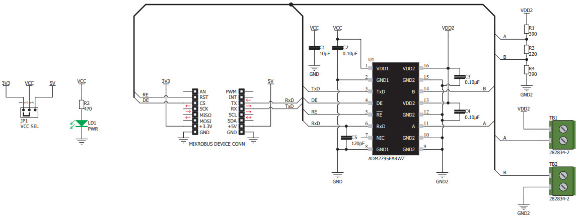
The board is designed to provide a reliable and robust communication link between two or more devices, using the RS485 protocol. The board is equipped with a 4-pin terminal block connector, which allows for easy connection to the RS485 bus. The board also features a status LED, which indicates the status of the communication link. The board is powered by a 3.3V supply and is compatible with the mikroBUS™ standard. The board is ideal for applications such as industrial automation, building automation, and other applications requiring reliable and robust communication links.
Specifications
MikroElektronika technical specifications, attributes, parameters and parts with similar specifications to MikroElektronika .
- TypeParameter
- Factory Lead Time8 Weeks
- Part StatusActive
- Moisture Sensitivity Level (MSL)1 (Unlimited)
- TypeInterface
- FunctionRS485
- Utilized IC / PartADM2795E
- ContentsBoard(s)
- PlatformmikroBUS™ Click™
- RoHS StatusROHS3 Compliant
0 Similar Products Remaining
Technical Documents
Associated Products
| Part Number | Manufacturer | Description | Stock | RFQ |
|---|---|---|---|---|
| Microchip Technology | IC REG BOOST ADJ 750MA 8MLF | 0 | RFQ |


Product
Brand
Articles
Tools












