MikroElektronika MIKROE-3415THERMOSTAT 2 CLICK
Description
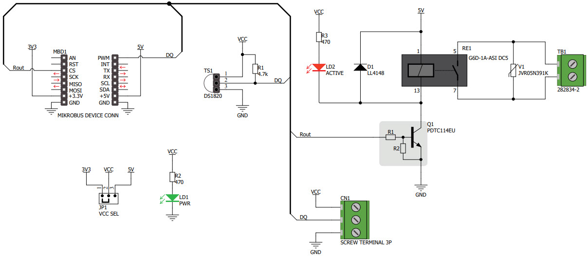
The MikroElektronika MIKROE-3415 Thermostat 2 Click Board is a consumer electronics device based on the DS1820 temperature sensor. It is designed to provide accurate temperature readings and control of heating and cooling systems. The board features a temperature range of -55°C to +125°C, a resolution of 0.5°C, and a temperature accuracy of ±0.5°C. It also has a built-in alarm system that can be set to trigger when the temperature reaches a certain level. The board is easy to use and can be connected to a variety of systems, making it a great choice for home and commercial applications.
Specifications
MikroElektronika technical specifications, attributes, parameters and parts with similar specifications to MikroElektronika .
- TypeParameter
- Part StatusActive
- Moisture Sensitivity Level (MSL)1 (Unlimited)
- TypeSensor
- FunctionTemperature
- Utilized IC / PartDS1820
- ContentsBoard(s)
- PlatformmikroBUS™ Click™
- RoHS StatusROHS3 Compliant
0 Similar Products Remaining
Technical Documents


Product
Brand
Articles
Tools











