Share
MikroElektronika MIKROE-3445MIC 2 CLICK
Description
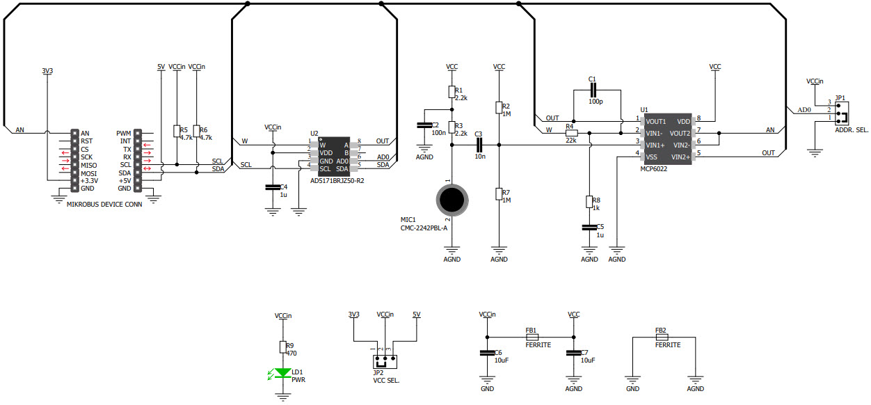
The MikroElektronika MIKROE-3445 MIC 2 Click Board is a compact, easy-to-use audio processor designed for use with the MCP6022 Dual Rail-to-Rail Low Noise Operational Amplifier. This board features two low-noise, high-performance operational amplifiers, allowing for a wide range of audio processing applications. The board also includes a 3.5mm audio jack, allowing for easy connection to external audio sources. The board is designed to be used with a wide range of microcontrollers, making it an ideal choice for audio processing projects.
Specifications
MikroElektronika technical specifications, attributes, parameters and parts with similar specifications to MikroElektronika .
- TypeParameter
- Part StatusActive
- Moisture Sensitivity Level (MSL)1 (Unlimited)
- TypeAudio
- FunctionMicrophone
- Utilized IC / PartAD5171, MCP6022
- ContentsBoard(s)
- PlatformmikroBUS™ Click™
- RoHS StatusROHS3 Compliant
0 Similar Products Remaining
Technical Documents
Associated Products
| Part Number | Manufacturer | Description | Stock | RFQ |
|---|---|---|---|---|
| Texas Instruments | IC, TRANSCEIVER, VLT, 16TSSOP | 88 | RFQ | |
| Diodes Incorporated | IC REG LIN POS ADJ 300MA SOT25 | 25081 | RFQ | |
| Diodes Incorporated | IC REG LINEAR 3V 300MA SOT25 | 142000 | BUY | |
| Diodes Incorporated | IC REG LINEAR 1V 300MA SOT25 | 30000 | BUY | |
| Diodes Incorporated | LDO Regulator Pos 1.8V 0.3A 6-Pin DFN EP T/R | 100 | BUY | |
| Diodes Incorporated | LDO Regulator Pos 1V 0.3A 6-Pin DFN EP T/R | 100 | BUY | |
| Texas Instruments | IC 6-BIT V-LVL XLATR 16-QFN | 0 | RFQ | |
| Diodes Incorporated | LDO Regulator Pos 3.3V 0.3A 5-Pin SOT-25 T/R | 15350 | BUY | |
| Diodes Incorporated | IC REG LINEAR 1.5V 300MA SOT25 | 5301 | BUY | |
| Diodes Incorporated | IC REG LIN POS ADJ 300MA 6DFN | 0 | RFQ | |
| Diodes Incorporated | IC REG LINEAR 1.2V 300MA SOT25 | 100 | BUY |
Load more


Product
Brand
Articles
Tools















