MikroElektronika MIKROE-3814PELTIER CLICK
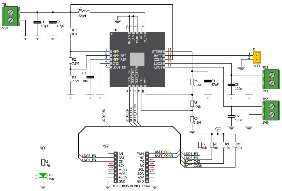
The MikroElektronika MIKROE-3814 Peltier Click Board is a powerful energy harvesting and battery charging solution designed for medical and healthcare applications. It is based on the SPV1050 Ultralow Power Energy Harvester and Battery Charger, which is capable of harvesting energy from a variety of sources, including solar, thermal, and mechanical energy. The board also features a wide range of protection features, including over-voltage, over-current, and short-circuit protection. The board is also designed to be highly efficient, with a low quiescent current and low power consumption. Additionally, the board is designed to be easy to use, with a simple plug-and-play design and a wide range of compatible connectors. The MIKROE-3814 Peltier Click Board is an ideal solution for medical and healthcare applications, providing reliable and efficient energy harvesting and battery charging.
- TypeParameter
- Factory Lead Time4 Weeks
- Part StatusActive
- Moisture Sensitivity Level (MSL)1 (Unlimited)
- TypePower Management
- FunctionEnergy Harvesting
- Utilized IC / PartSPV1050
- ContentsBoard(s)
- PlatformmikroBUS™ Click™
- RoHS StatusROHS3 Compliant
| Part Number | Manufacturer | Description | Stock | RFQ |
|---|---|---|---|---|
| Texas Instruments | TEXAS INSTRUMENTS - SN65HVD230DR - IC, CAN TRANSCEIVER, 1MBPS, 8SOIC | 30000 | RFQ | |
| Texas Instruments | TEXAS INSTRUMENTS - SN65HVD230D . - Bus CAN, CAN, 1, 1, 3 V, 3.6 V, SOIC | 91 | RFQ | |
| Texas Instruments | TEXAS INSTRUMENTS - SN65HVD230DRG4 - CAN TRANSCEIVER, 1MBPS, 1/1, 3.3V, SOIC-8, FULL REEL | 50000 | RFQ | |
| Texas Instruments | IC CAN TRANSCEIVER 3.3V 8-SOIC | 12 | RFQ | |
| Texas Instruments | TEXAS INSTRUMENTS - SN65HVD230QDG4Q1 - CAN TRANSCEIVER, 1MBPS, 1/1, 3.3V, SOIC-8 | 1350 | BUY | |
| Texas Instruments | TEXAS INSTRUMENTS - SN65HVD230QDG4 - CAN TRANSCEIVER, 1MBPS, 1/1, 3.3V, SOIC-8 | 2602 | BUY | |
| Texas Instruments | TEXAS INSTRUMENTS - SN65HVD230DG4 - CAN TRANSCEIVER, 1MBPS, 1/1, 3.3V, SOIC-8 | 268 | BUY | |
| Nexperia USA Inc. | Multiplexer/Demultiplexer Bus Switch 1-Element CMOS 8-IN 16-Pin DHVQFN EP T/R | 80 | BUY |


Product
Brand
Articles
Tools













