MikroElektronika NANOGPSCLICKClick board, GPS, UART, Nano Hornet, mikroBUS connector, 3.3/5VDC
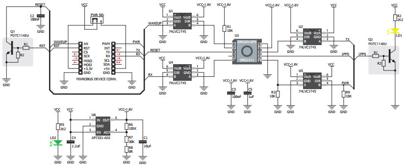
MikroElektronika NANOGPSCLICK-NANOGPSCLICK is an Evaluation Kit based on ORG1411 Gps Antenna Module. It is designed to provide a quick and easy way to evaluate the performance of the ORG1411 Gps Antenna Module. The kit includes a NANOGPSCLICK board, a USB cable, and a set of accessories. The NANOGPSCLICK board is equipped with a GPS antenna, a microcontroller, and a USB connector. The microcontroller is used to process the GPS data and communicate with the USB port. The USB cable is used to connect the NANOGPSCLICK board to a computer or other peripheral device. The set of accessories includes a power supply, a set of jumper wires, and a set of mounting hardware. The NANOGPSCLICK board is a great tool for testing and evaluating the performance of the ORG1411 Gps Antenna Module.


Product
Brand
Articles
Tools





