MikroElektronika RELAY2CLICK
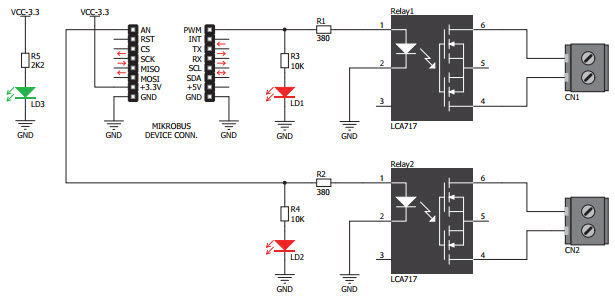
MikroElektronika's RELAY2CLICK-CLICK, RELAY2CLICK, Evaluation Kit is a comprehensive instrumentation and measurement solution based on the LCA717 Solid State Relay. This kit is designed to provide users with a reliable and easy-to-use platform for testing and evaluating the performance of the LCA717 Solid State Relay. The kit includes a RELAY2CLICK-CLICK board, a RELAY2CLICK board, and a set of accessories. The RELAY2CLICK-CLICK board features two relays, each with a maximum switching current of 2A and a maximum switching voltage of 250VAC. The RELAY2CLICK board features four relays, each with a maximum switching current of 2A and a maximum switching voltage of 250VAC. The kit also includes a power supply, a USB cable, a set of jumper wires, and a set of test leads. The RELAY2CLICK-CLICK and RELAY2CLICK boards are designed to be used with the MikroElektronika mikroBUS™ socket, allowing users to easily connect the boards to a variety of MikroElektronika development boards. The kit also includes a comprehensive user manual, providing users with detailed instructions on how to use the boards and accessories.


Product
Brand
Articles
Tools





