NXP USA Inc. DEMOAPEXSENSORBOARD DESIGN ALTITUDE PRESSURE
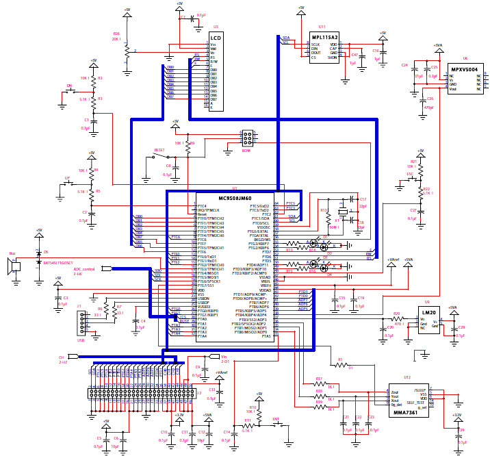
NXP Semiconductors DEMOAPEXSENSOR-DEMOAPEXSENSOR is an Altitude Pressure Experimental (APEX) Sensor Board designed for medical and healthcare solutions. It is a low-power, high-accuracy, and low-cost solution for measuring altitude and pressure. The board is equipped with a MEMS pressure sensor, a temperature sensor, and a microcontroller. It also features a USB interface for easy connection to a PC or laptop. The board is designed to be used in medical and healthcare applications such as altitude and pressure monitoring, altitude and pressure sensing, and altitude and pressure measurement. The board is also suitable for use in industrial and automotive applications. The board is designed to be used in a wide range of applications, including medical, industrial, and automotive.
- TypeParameter
- PackagingBox
- Published2009
- Part StatusObsolete
- Moisture Sensitivity Level (MSL)1 (Unlimited)
- Voltage - Supply10V~16V
- InterfaceI2C, SPI, Analog
- Utilized IC / PartMPX2102, MPXV5004G, MPL115A2, MMA7361L
- Supplied ContentsBoard(s)
- Sensor TypeAccelerometer, Pressure, Water Level, Altimeter/Barometer
- SensitivityMultiple
- EmbeddedYes, MCU, 8-Bit
- Sensing RangeMultiple Ranges
- RoHS StatusROHS3 Compliant
| Part Number | Manufacturer | Description | Stock | RFQ |
|---|---|---|---|---|
| Analog Devices, Inc. | 0 | RFQ | ||
| Analog Devices, Inc. | 500 | RFQ | ||
| Analog Devices, Inc. | 0 | RFQ |


Product
Brand
Articles
Tools








