NXP USA Inc. WCT-5W1COILTXWireless Charger Reference Design Board For MWCT1000 Transmit Controller IC
Description
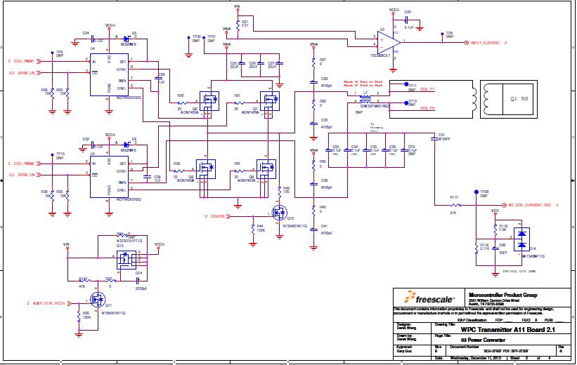
The reference design is compliant with the Wireless Power Consortium (WPC) Qi 1.2 standard and supports 5W of power transfer. It is designed to be used with a compatible Qi receiver, such as the Freescale MWCT1000 receiver IC. The reference design includes a power supply, a transmitter coil, a control board, and a USB port for connection to a PC. The reference design also includes a graphical user interface (GUI) for configuration and monitoring of the wireless charging system. The GUI allows users to adjust the power level, frequency, and other parameters of the wireless charging system. The reference design is designed to be used with a compatible Qi receiver, such as the Freescale MWCT1000 receiver IC.
Specifications
NXP USA Inc. technical specifications, attributes, parameters and parts with similar specifications to NXP USA Inc. .
- TypeParameter
- Published2014
- Part StatusActive
- Moisture Sensitivity Level (MSL)1 (Unlimited)
- TypePower Management
- FunctionWireless Power Supply/Charging
- Utilized IC / PartMWCT1000CFM
- Supplied ContentsBoard(s)
- Primary AttributesTransmitter
- RoHS StatusROHS3 Compliant
0 Similar Products Remaining
Technical Documents
Associated Products
| Part Number | Manufacturer | Description | Stock | RFQ |
|---|---|---|---|---|
| Texas Instruments | IC REG LINEAR 3.3V 500MA TO220-3 | 30 | BUY | |
| NXP USA Inc. | IC PRESSURE SENSOR 8-SOP | 100000 | BUY | |
| STMicroelectronics | STMICROELECTRONICS L78S05CVLinear Voltage Regulator, Fixed, Positive, 10V To 35V In, 5V And 2A Out, TO-220-3 | 1 | RFQ | |
| Texas Instruments | TEXAS INSTRUMENTS LM94021BIMG/NOPB TEMP SENSOR ANALOG CMOS, SMD, 94021,REEL | 4460 | BUY | |
| NXP USA Inc. | Pressure Sensor 0.06V to 2.82V 0kPa to 50kPa Gage Automotive 8-Pin SOP | 1500 | RFQ | |
| NXP USA Inc. | PRESSURE SENSOR DUAL PORT 8-SOP | 0 | RFQ | |
| NDK America, Inc. | CRYSTAL 16.0000MHZ 10PF SMD | 150 | BUY |


Product
Brand
Articles
Tools




















