Share
ON Semiconductor LV8806QAGEVBEVABOARD FOR LV8806QA
Description
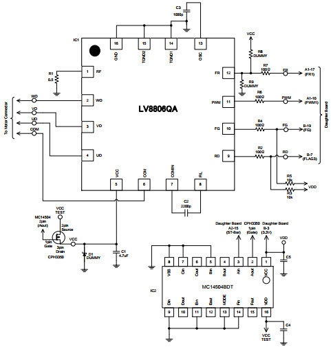
The LV8806QAGEVB-QAGEVB is a three-phase sensor-less motor driver application note from ON Semiconductor. It is designed to provide a cost-effective solution for motor control applications. The LV8806QAGEVB-QAGEVB features a wide operating voltage range of 4.5V to 28V, a high-efficiency power stage, and a low-noise PWM control circuit. It also includes a built-in protection circuit to protect the motor from over-current, over-voltage, and over-temperature conditions. The LV8806QAGEVB-QAGEVB is suitable for a variety of motor control applications, including brushless DC motors, stepper motors, and AC induction motors.
Specifications
ON Semiconductor technical specifications, attributes, parameters and parts with similar specifications to ON Semiconductor .
- TypeParameter
- Factory Lead Time8 Weeks
- Part StatusActive
- Moisture Sensitivity Level (MSL)1 (Unlimited)
- RoHS StatusROHS3 Compliant
0 Similar Products Remaining
Associated Products
| Part Number | Manufacturer | Description | Stock | RFQ |
|---|---|---|---|---|
| Analog Devices, Inc. | DP-Power Controller, Dual Ideal Diodes (Diode ORing) | 0 | RFQ |


Product
Brand
Articles
Tools

