ON Semiconductor NCL30188FLYGEVBEVAL BOARD NCL30188FLY
Description
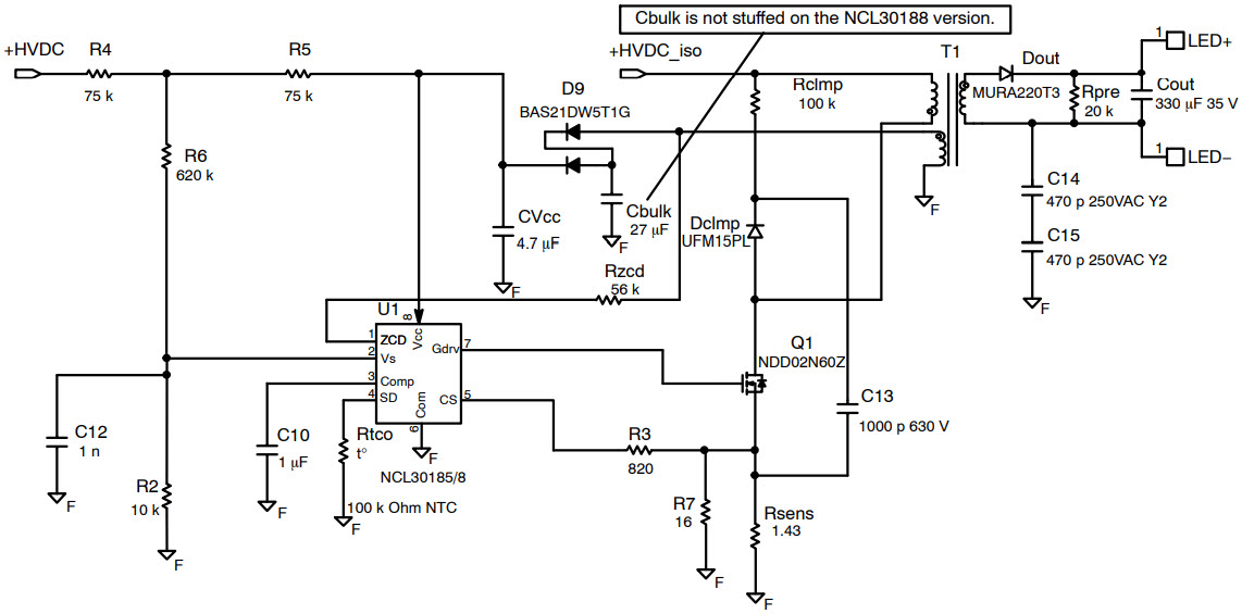
The ON Semiconductor NCL30188FLYGEVB-FLYGEVB is a 10W High Power Factor Isolated LED Driver Evaluation Board based on the NCL30188 Lighting Solutions. This evaluation board is designed to evaluate the performance of the NCL30188 LED driver IC. It features a wide input voltage range of 90VAC to 305VAC, and a wide output current range of 0.1A to 1.2A. The board also includes a high power factor of 0.9, and a low total harmonic distortion of less than 10%. The board is designed to be used with a wide variety of LED lighting applications, including street lighting, industrial lighting, and residential lighting. The board is also designed to be used with a wide variety of LED drivers, including the NCL30188.
Specifications
ON Semiconductor technical specifications, attributes, parameters and parts with similar specifications to ON Semiconductor .
- TypeParameter
- Factory Lead Time12 Weeks
- PackagingBox
- Part StatusActive
- Moisture Sensitivity Level (MSL)1 (Unlimited)
- Voltage - Output14V~28V
- Utilized IC / PartNCL30188
- Supplied ContentsBoard(s)
- Outputs and Type1, Isolated
0 Similar Products Remaining
Technical Documents
Associated Products
| Part Number | Manufacturer | Description | Stock | RFQ |
|---|---|---|---|---|
| Silicon Labs | SENS HUMID/TEMP 3.6V I2C 2% 6DFN | 26130 | RFQ |


Product
Brand
Articles
Tools







