ON Semiconductor NCS36000GEVBEVAL BOARD NCS36000G
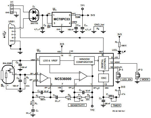
The ON Semiconductor NCS36000GEVB-GEVB, NCS36000GEVB, and NCS36000 PIR Sensor Evaluation Board are designed for medical and healthcare applications. The board is equipped with a NCS36000 PIR Sensor, which is a low-power, low-cost, and highly accurate motion detection sensor. It is capable of detecting motion in a wide range of environments, including medical and healthcare settings. The board also features a range of other components, such as a microcontroller, a power supply, and a USB interface. This makes it easy to connect the board to a computer for programming and data collection. The board is also designed to be used in a variety of medical and healthcare applications, such as patient monitoring, fall detection, and activity tracking.
- TypeParameter
- Factory Lead Time6 Weeks
- Published2015
- Part StatusActive
- Moisture Sensitivity Level (MSL)1 (Unlimited)
- TypeInterface
- FunctionSensor Signal Conditioner
- Utilized IC / PartNCS36000
- Supplied ContentsBoard(s)
- Evaluation KitYes
- Primary AttributesUSB Powered or External Supply
- EmbeddedNo
- Secondary AttributesOn-Board LEDs
- RoHS StatusROHS3 Compliant
| Part Number | Manufacturer | Description | Stock | RFQ |
|---|---|---|---|---|
| ON Semiconductor | IC PFC CTL CCFF/CRM 26KHZ 16SOIC | 0 | RFQ |


Product
Brand
Articles
Tools










