Share
ON Semiconductor NCV8871BSTGEVBPower Management IC Development Tools NCV8871 EVAL BOARD
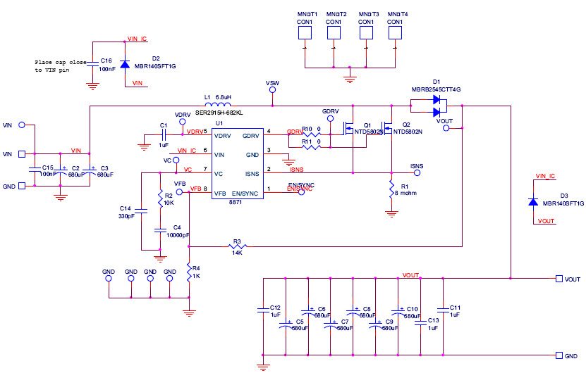
Description
The ON Semiconductor NCV8871BSTGEVB-BSTGEVB is an audio power amplifier designed for automotive and transportation applications. It features a wide operating voltage range of 4.5V to 18V, low quiescent current of only 1.2mA, and a high output power of up to 2.5W. The device also has a low distortion of 0.1% THD+N, and a high efficiency of up to 90%. It is protected against short-circuit, over-temperature, and over-voltage conditions, making it suitable for use in harsh automotive environments. The NCV8871BSTGEVB-BSTGEVB is a great choice for automotive audio applications, providing reliable performance and high power output.
Specifications
ON Semiconductor technical specifications, attributes, parameters and parts with similar specifications to ON Semiconductor .
- TypeParameter
- Factory Lead Time52 Weeks
- SwitchingFrequency170kHz
- Published2011
- Part StatusActive
- Moisture Sensitivity Level (MSL)1 (Unlimited)
- Output Voltage18V
- Output Current9A
- Evaluation KitYes
- RoHS StatusROHS3 Compliant
0 Similar Products Remaining
Technical Documents
Associated Products
| Part Number | Manufacturer | Description | Stock | RFQ |
|---|---|---|---|---|
| Microchip Technology | IC MCU 16BIT 64KB FLASH 28QFN | 183 | RFQ |


Product
Brand
Articles
Tools




