OSRAM AS3932 DEMOBOARDBOARD DEMO AS3932 RX/TX
Description
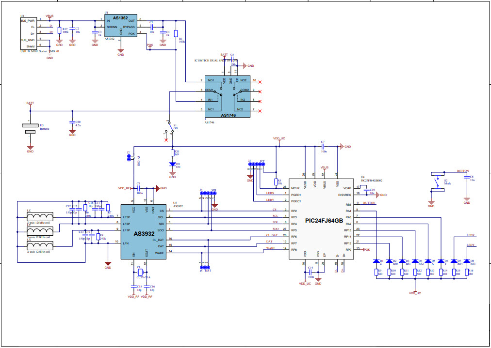
The AS3932-DEMOBOARD from AMS-OSRAM AG is a demonstration board for the AS3932 Wake-up Receiver. It includes 3D Wake-up Pattern Detection, Readout of false Wake-ups, Security Features, and Wake-up Pattern Detection. The board is designed to provide a comprehensive demonstration of the AS3932 Wake-up Receiver's features and capabilities. It is ideal for use in product development, testing, and evaluation. The board includes a USB interface for easy connection to a PC, and a graphical user interface for easy configuration and monitoring. The board also includes a range of test points and connectors for easy connection to external components. The AS3932-DEMOBOARD is a great tool for anyone looking to evaluate the AS3932 Wake-up Receiver.
Specifications
OSRAM technical specifications, attributes, parameters and parts with similar specifications to OSRAM .
- TypeParameter
- PackageBox
- Base Product NumberAS3932
- Mframs OSRAM
- Product StatusActive
- For Use With/Related ProductsAS3932
- Series-
- TypeReceiver
- Frequency125kHz
- Supplied ContentsBoard(s)
0 Similar Products Remaining
Associated Products
| Part Number | Manufacturer | Description | Stock | RFQ |
|---|---|---|---|---|
| Micro Crystal AG | Crystal Resonator 0.032768MHz ±20ppm (Tol) 9pF Flexural 70000Ohm 2-Pin CSMD T/R | 0 | RFQ | |
| Micro Crystal AG | Crystal Resonator 0.032768MHz ±100ppm (Tol) 7pF Flexural 70000Ohm 2-Pin CSMD T/R | 0 | RFQ | |
| Microchip Technology | IC MCU 16BIT 64KB FLASH 28QFN | 183 | RFQ | |
| Microchip Technology | 16-bit Microcontrollers - MCU 16b 16MIPS 64KB FL 8KBRAM XLP USB OTG | 13 | RFQ | |
| Micro Crystal AG | CRYSTAL 32.768KHZ 9.0PF SMD | 6524 | BUY | |
| Microchip Technology | IC MCU 16BIT 64KB FLASH 28SOIC | 47 | RFQ | |
| Micro Crystal | 0 | RFQ | ||
| Micro Crystal AG | Crystal Resonator 0.032768MHz ±20ppm (Tol) 7pF Flexural 70000Ohm 2-Pin CSMD T/R | 0 | RFQ | |
| Micro Crystal AG | Crystal Resonator 0.032768MHz ±20ppm (Tol) 9pF Flexural 70000Ohm Automotive 2-Pin CSMD T/R | 0 | RFQ | |
| Micro Crystal AG | Crystal Resonator 0.032768MHz ±20ppm (Tol) 9pF Flexural 70000Ohm Automotive 2-Pin CSMD T/R | 0 | RFQ | |
| Micro Crystal AG | Crystal Resonator 0.032768MHz ±20ppm (Tol) 7pF Flexural 70000Ohm Automotive 2-Pin CSMD T/R | 0 | RFQ |
Load more


Product
Brand
Articles
Tools













