Seeed Technology Co., Ltd 101020492GROVE - 3-AIXS DIGITAL COMPASS V
Description
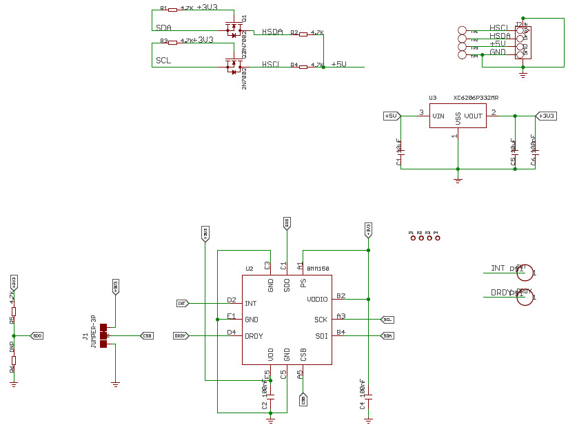
Seeed Technology Co.,Ltd is a leading provider of electronic components and services for the Internet of Things (IoT). Their Grove - 3-Axis Digital Compass v2.0 is a high-precision, low-power, digital compass module that is designed for use in a variety of applications, such as navigation, robotics, and communications and telecom. It features a 3-axis magnetometer, a 3-axis accelerometer, and a temperature sensor, all of which are integrated into a single package. The module is also equipped with a digital interface, allowing for easy integration into existing systems. With its high accuracy and low power consumption, the Grove - 3-Axis Digital Compass v2.0 is an ideal choice for applications in communications and telecom.
Specifications
Seeed Technology Co., Ltd technical specifications, attributes, parameters and parts with similar specifications to Seeed Technology Co., Ltd .
- TypeParameter
- Factory Lead Time13 Weeks
- Part StatusActive
- Moisture Sensitivity Level (MSL)1 (Unlimited)
- TypeSensor
- FunctionCompass
- Utilized IC / PartBMM150
- ContentsBoard(s), Cable(s)
- PlatformGrove
0 Similar Products Remaining
Technical Documents


Product
Brand
Articles
Tools









