Seeed Technology Co., Ltd 101020587GROVE - OPTICAL ROTARY ENCODER(T
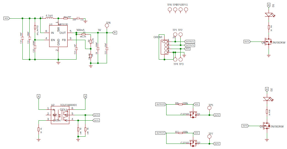
Seeed Technology Co.,Ltd is a leading provider of electronic components and services. They specialize in providing high-quality, cost-effective solutions for a wide range of applications. Their product range includes Grove - Optical Rotary Encoder (TCUT1600X01) and Lighting Sensor. The Grove - Optical Rotary Encoder (TCUT1600X01) is a high-precision rotary encoder that can be used to measure the angular position of a rotating shaft. It features a high resolution of up to 16 bits and a wide operating temperature range. The Lighting Sensor is a low-cost, high-sensitivity light sensor that can be used to detect ambient light levels. It features a wide dynamic range and a fast response time. Both products are designed to provide reliable and accurate performance in a variety of applications.
- TypeParameter
- Factory Lead Time12 Weeks
- Part StatusActive
- Moisture Sensitivity Level (MSL)1 (Unlimited)
- TypeSensor
- FunctionRotary Encoder
- Utilized IC / PartTCUT1600X01
- ContentsBoard(s)
- PlatformGrove
- RoHS StatusNon-RoHS Compliant
| Part Number | Manufacturer | Description | Stock | RFQ |
|---|---|---|---|---|
| Analog Devices | -40¡Í~ 85¡Í@(TA) 96% 5V~30V Yes Buck-boost type 1 SOIC-16 DC-DC Controllers ROHS | 12 | BUY | |
| Analog Devices | IC REG CTRLR MULT TOP 16SOIC | 39 | BUY | |
| Maxim Integrated | IC OPAMP GP 500KHZ RRO 8SOIC | 45 | RFQ |


Product
Brand
Articles
Tools









