Seeed Technology Co., Ltd 102010088RESPEAKER CORE ATMEGA32U4/MT7688
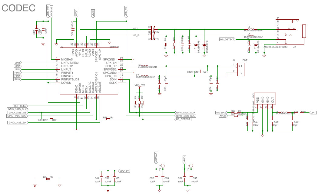
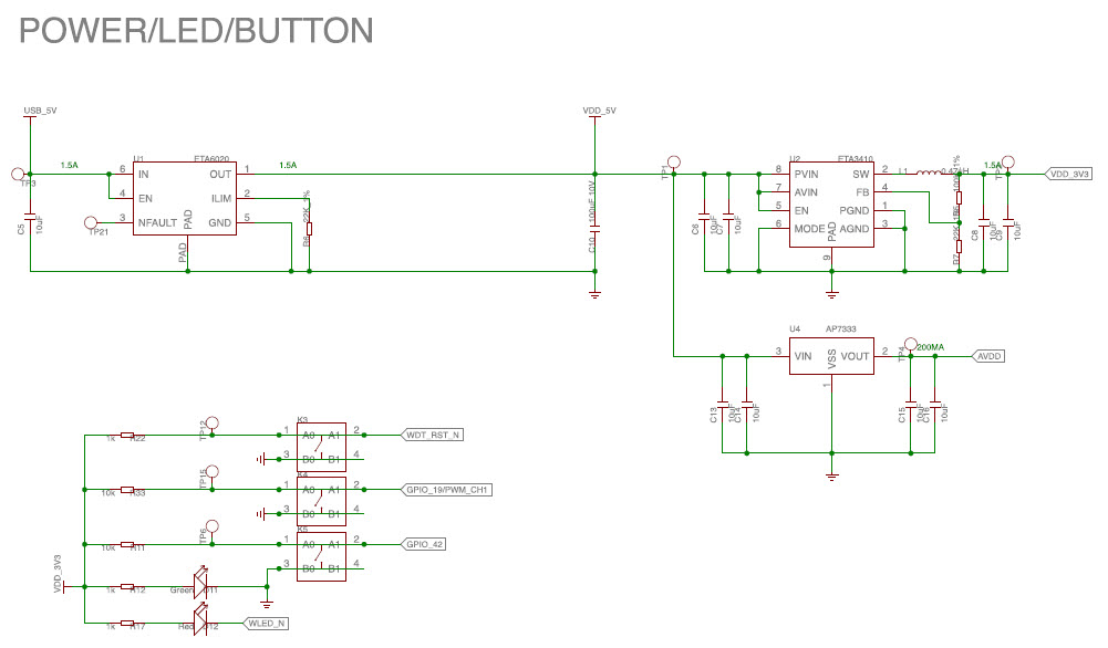
Seeed Technology Co.,Ltd 102010088-102010088, 102010088, ReSpeaker Core v1.0 Evaluation Kit is a consumer electronics product based on the MT7688 Wi-Fi Module. It is designed to help developers evaluate and develop voice-enabled applications. The kit includes a ReSpeaker Core v1.0 board, a microphone array, a USB cable, and a power adapter. The board features an MT7688 Wi-Fi module, a microphone array, a USB port, and a power connector. It also has an onboard LED indicator and a reset button. The microphone array is capable of capturing sound from up to 8 directions. The USB port allows for connection to a computer for programming and debugging. The power connector allows for connection to a power source. The ReSpeaker Core v1.0 Evaluation Kit is a great tool for developers to quickly and easily evaluate and develop voice-enabled applications.
- TypeParameter
- Factory Lead Time17 Weeks
- Mounting TypeFixed
- Operating SystemsLinux
- Part StatusActive
- Moisture Sensitivity Level (MSL)1 (Unlimited)
- TypeMCU 8-Bit
- Core ProcessorAVR
- Utilized IC / PartATmega32U4, MT7688
- ContentsBoard(s)
- Board TypeEvaluation Platform
- PlatformReSpeaker Core
- RoHS StatusNon-RoHS Compliant
| Part Number | Manufacturer | Description | Stock | RFQ |
|---|---|---|---|---|
| NXP Semiconductors | MCU 32-bit ARM Cortex M0 RISC 64KB Flash 2.5V/3.3V 48-Pin LQFP Tray | 0 | RFQ | |
| NXP USA Inc. | MCU 32-bit LPC11U00 ARM Cortex M0 RISC 64KB Flash 2.5V/3.3V 32-Pin HVQFN EP Tray | 0 | RFQ | |
| Diodes Incorporated | IC REG LINEAR 1.5V 300MA SOT23-3 | 644 | BUY | |
| Diodes Incorporated | LDO Regulator Pos 3V 0.3A 3-Pin SOT-23R T/R | 969 | BUY | |
| NXP USA Inc. | ARM Microcontrollers - MCU BL Microcontrollers | 0 | RFQ | |
| Diodes Incorporated | IC REG LIN 3.3V 300MA SOT23R-3 | 0 | BUY | |
| Diodes Incorporated | IC REG LINEAR 2.5V 300MA SOT23-3 | 0 | BUY | |
| Diodes Incorporated | LDO Regulator Pos 2.5V 0.3A 3-Pin SOT-23R T/R | 0 | RFQ | |
| NXP USA Inc. | NXP - LPC11U35FET48/501 - MCU, 32BIT, CORTEX-M0, 50MHZ, TFBGA-48 | 0 | RFQ | |
| Diodes Incorporated | IC REG LINEAR 1.8V 300MA SOT23-3 | 0 | BUY | |
| Diodes Incorporated | LDO Regulator Pos 3V 0.3A 3-Pin SOT-23 T/R | 0 | RFQ |


Product
Brand
Articles
Tools



























