Seeed Technology Co., Ltd 103030215CANBUS SHIELD V2
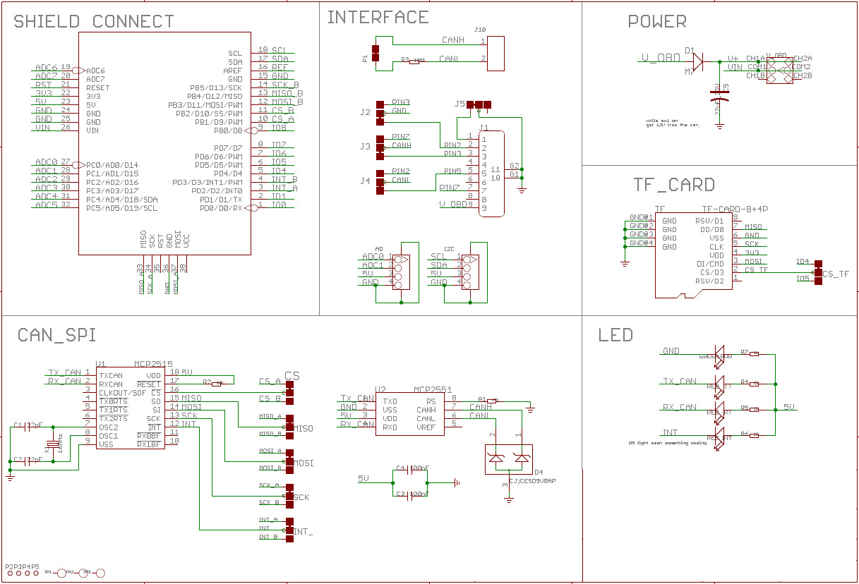
Seeed Technology Co.,Ltd 103030215-103030215, 103030215, CAN-BUS Shield V2.0 Evaluation Board is a powerful automotive and transportation solution designed to help developers quickly and easily evaluate and test CAN-BUS networks. This evaluation board features a CAN-BUS transceiver, a CAN-BUS controller, and a CAN-BUS connector, allowing for easy connection to a CAN-BUS network. The board also includes a variety of other features, such as a voltage regulator, a power switch, and a reset button, making it a comprehensive solution for automotive and transportation applications. With its robust design and comprehensive features, the CAN-BUS Shield V2.0 Evaluation Board is an ideal choice for developers looking to quickly and easily evaluate and test CAN-BUS networks.
- TypeParameter
- Factory Lead Time13 Weeks
- Published2010
- Part StatusActive
- Moisture Sensitivity Level (MSL)1 (Unlimited)
- TypeInterface
- FunctionCANbus
- Utilized IC / PartMCP2515, MCP2551
- ContentsBoard(s)
- PlatformArduino
- RoHS StatusNon-RoHS Compliant
| Part Number | Manufacturer | Description | Stock | RFQ |
|---|---|---|---|---|
| Microchip Technology | IC REG BUCK ADJ 6A SYNC 28MLF | 1200 | RFQ |


Product
Brand
Articles
Tools
















