Seeed Technology Co., Ltd 108020102GROVE - 16-CHANNEL PWM DRIVER (P
Description
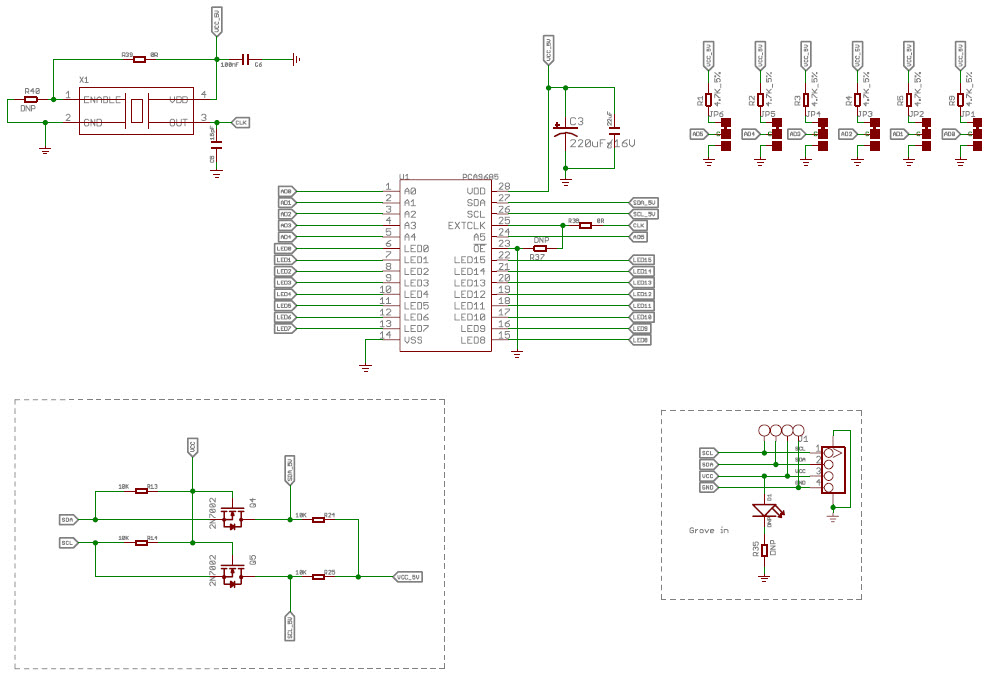
The Seeed Technology Co.,Ltd 108020102-108020102, 108020102, Grove - 16 Channel PWM Driver Evaluation Board based on PCA9685, Lighting Control System is a powerful and versatile lighting control system. It is based on the PCA9685 chip, which is a 16-channel PWM driver. This board allows for the control of up to 16 different lighting channels, allowing for a wide range of lighting effects. It is perfect for controlling LED lighting, and can be used for a variety of applications, such as stage lighting, architectural lighting, and more. The board is easy to use and comes with a comprehensive user manual. It is also compatible with a variety of microcontrollers, making it a great choice for any lighting project.
Specifications
Seeed Technology Co., Ltd technical specifications, attributes, parameters and parts with similar specifications to Seeed Technology Co., Ltd .
- TypeParameter
- Factory Lead Time10 Weeks
- Part StatusActive
- Moisture Sensitivity Level (MSL)Not Applicable
- TypePower Management
- FunctionMotor Controller/Driver
- Utilized IC / PartPCA9685
- ContentsBoard(s)
- PlatformGrove
0 Similar Products Remaining
Technical Documents
Associated Products
| Part Number | Manufacturer | Description | Stock | RFQ |
|---|---|---|---|---|
| NXP USA Inc. | LED DRVR 3.3V/5V Automotive 28-Pin HVQFN EP T/R | 6700 | RFQ | |
| NXP USA Inc. | IC LED DRVR LIN DIM 25MA 28TSSOP | 0 | BUY | |
| NXP USA Inc. | IC LED DRIVER RGBA 28-TSSOP | 608 | BUY | |
| NXP USA Inc. | IC LED DRVR LIN DIM 25MA 28TSSOP | 7363 | BUY | |
| NXP Semiconductors | LED Driver 10000uA Supply Current 28-Pin TSSOP | 5000 | RFQ |


Product
Brand
Articles
Tools









