Share
Silicon Labs Si3462-EVBBOARD EVAL POE PSE SGL PORT
Description
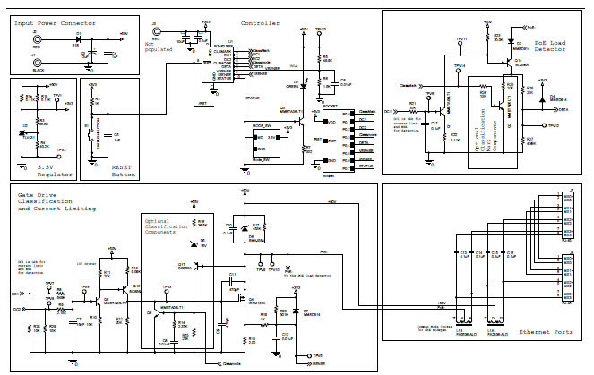
The Silicon Labs Si3462-EVB is an evaluation board for the Si3462 single-port power management controller. It is designed to help engineers evaluate the performance of the Si3462 controller in their applications. The board features a USB Type-C connector, a USB Type-A connector, and a USB Type-C receptacle. It also includes a power switch, a power LED, and a power supply. The board is compatible with a variety of operating systems, including Windows, Mac OS, and Linux. It is ideal for use in applications such as USB charging, USB power delivery, and USB power management.
Specifications
Silicon Labs technical specifications, attributes, parameters and parts with similar specifications to Silicon Labs .
- TypeParameter
- Factory Lead Time3 Weeks
- Published1997
- Part StatusActive
- Moisture Sensitivity Level (MSL)1 (Unlimited)
- TypePower Management
- FunctionPower Over Ethernet (POE), PSE
- Utilized IC / PartSi3462
- Supplied ContentsBoard(s)
- Evaluation KitYes
- EmbeddedNo
- RoHS StatusNon-RoHS Compliant
0 Similar Products Remaining


Product
Brand
Articles
Tools







