Silicon Labs SI501-2-3-4-EVBClock & Timer Development Tools CMEMS Osc EBoard
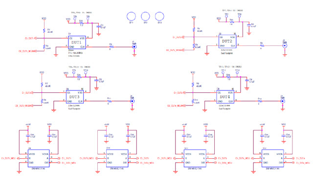
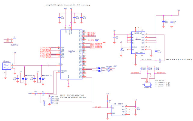
The Silicon Labs SI501-2-3-4-EVB Evaluation Kit is a USB plug-in board that allows for evaluation of the Si50x family of CMEMS oscillators, Security Sensors, and MEMS oscillators. It is designed to provide a comprehensive evaluation platform for the Si50x family of products, allowing users to quickly and easily evaluate the performance of the oscillators and sensors. The board includes a USB interface, a power supply, and a variety of test points and connectors for connecting to the Si50x family of products. The board also includes a graphical user interface (GUI) for easy configuration and monitoring of the oscillators and sensors. The GUI allows users to quickly and easily configure the oscillators and sensors, as well as monitor their performance. The board also includes a variety of test points and connectors for connecting to external test equipment. The SI501-2-3-4-EVB Evaluation Kit is an ideal solution for evaluating the performance of the Si50x family of products.
- TypeParameter
- Published1997
- Part StatusObsolete
- Moisture Sensitivity Level (MSL)1 (Unlimited)
- TypeTiming
- FunctionClock Oscillation
- Supplied ContentsBoard(s)
| Part Number | Manufacturer | Description | Stock | RFQ |
|---|---|---|---|---|
| Texas Instruments | PROTOTYPE | 0 | RFQ | |
| Texas Instruments | IC TRNSLTR BIDIRECTIONAL SOT23-6 | 3112 | RFQ | |
| Silicon Labs | IC MCU 8BIT 64KB FLASH 48TQFP | 0 | RFQ | |
| Texas Instruments | IC BUS TRANSCVR TRI-ST SOT23-6 | 2351 | BUY | |
| Silicon Labs | IC MCU USB 64K FLASH 48TQFP | 0 | RFQ | |
| Texas Instruments | IC TRNSLTR BIDIRECTIONAL SOT23-6 | 2648 | BUY | |
| Texas Instruments | IC BUS TRANSCVR TRI-ST SOT23-6 | 114 | BUY |


Product
Brand
Articles
Tools








