Share
Silicon Labs SILINKPS-EVBDAUGHTER CARD PROSLIC PS
Description
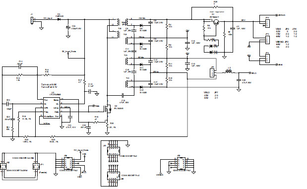
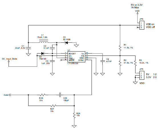
The Silicon Labs SILINKPS-EVB is an evaluation board designed for use with the Si3220 Subscriber Line Interface for Cable Modem applications. It is a complete evaluation platform for testing and evaluating the Si3220 device. The board includes a power supply, a USB interface, and a variety of connectors for connecting to computers and peripherals. The board also includes a variety of test points and jumpers for easy access to the device's signals. The board is designed to provide a comprehensive evaluation platform for the Si3220 device, allowing users to quickly and easily evaluate the device's performance.
Specifications
Silicon Labs technical specifications, attributes, parameters and parts with similar specifications to Silicon Labs .
- TypeParameter
- Published2000
- Part StatusObsolete
- Moisture Sensitivity Level (MSL)1 (Unlimited)
- Output Voltage5V
- Accessory TypePower Supply
- Evaluation KitYes
- RoHS StatusNon-RoHS Compliant
- Lead FreeContains Lead
0 Similar Products Remaining
Technical Documents
Associated Products
| Part Number | Manufacturer | Description | Stock | RFQ |
|---|---|---|---|---|
| AnalogDevices | Switching Regulator, Current-mode, 3A, 570kHz Switching Freq-Max, BIPolar, PDSO8 | 5000 | RFQ |


Product
Brand
Articles
Tools




